JITC Digest January 2026

By JITC Publications posted 01-21-2026 10:42

  

INSIDE THIS ISSUE:  

Letter from the Editor| JITC  Editor Picks|Thank You to JITC Reviewers|Popular Archive Articles

Letter from the Editor

Hello  JITC
  Readers,
 

Indeed, it takes a village for JITC to receive, review, improve and then promote the important work in immuno-oncology that we have the privilege to consider and develop in our Journal. We express our gratitude to all our Section and Associate Editors as we head into this New Year. I would like to welcome the new editors joining us and also send a sincere thank you to those whose terms concluded at the end of last year. We have an extraordinary group of committed individuals who are creating the rigorous and robust discipline that IO has become, and that we chronicle.

A special thanks is also in order to our reviewers, the more than 1,700 volunteers who generously donated their time to evaluate and critique a record number of submissions to JITC in 2025. See the special feature below for more information on becoming a reviewer and the benefits of reviewing for our journal.

Lastly, I would especially like to thank the dedicated JITC staff, including Assistant Managing Editor Matthew Erickson and Project Coordinator Rebekah Wells, who oversee and manage the administrative tasks, along with the colleagues at our publisher, BMJ. I am also very pleased to announce that our veteran Director of Scientific Publications from SITC, Angela Kilbert, CAE, is now taking on fulltime responsibilities as Executive Managing Editor of JITC! We invite our readers and SITC members to reach out to us for thoughts about how to continue to find and publish the most important and cutting-edge papers in our field. 

Partnering to Improve Patient Outcomes

Much like editors, reviewers, and staff work in concert to improve manuscripts, partnerships are necessary to advance patient outcomes. This was made clear to me while attending the recent ASCO Gastrointestinal Cancers Symposium in San Francisco. The meeting demonstrated the remarkable progress in individual malignancies, necessitating a fine focus on different individual tumors on each of the three days (gastroesophageal; pancreatobiliary; colorectal). Interesting to me, some participants, finely focused on one tumor type, would only come for a day! This demonstrates the silos that oncology has progressively developed to sustain the rapid rate of progress in the fundamental understanding and targeting of these diseases.

A highlight of the meeting was the opportunity to hear the plenary address from the former Director of the National Cancer Institute, Kimryn Rathmell, MD, PhD, now CEO of the Arthur G. James Cancer Hospital and Richard J. Solove Research Institute at The Ohio State University Comprehensive Cancer Center. With the increasing fragmented diseases, including pancreatic cancer, we now need to consider not only the underlying basic science and principles of targeted therapies (coupled, when possible, with immunotherapies) but also how to get out treatments to our patients. Dr. Rathmell calls these necessary dyad partnerships between community providers and academic oncologists, correcting to triad to include the patient themselves. “I love the activity that’s happening in pancreatic cancer right now,” she said. “I would love to see breakthroughs that make pancreatic cancer no longer a ‘death sentence’, much like the transformation that melanoma has seen over the past 20 years.”

Highlighted Manuscripts

This month, I would like to emphasize the yet not fully met need of gastrointestinal malignancies and focus on “what the study adds” messaging from the articles themselves. I encourage you to peruse them and the other papers published this past month.


Regards, 

Michael T. Lotze, MD
Editor-in-Chief
Journal for ImmunoTherapy of Cancer

JITC Editor Picks

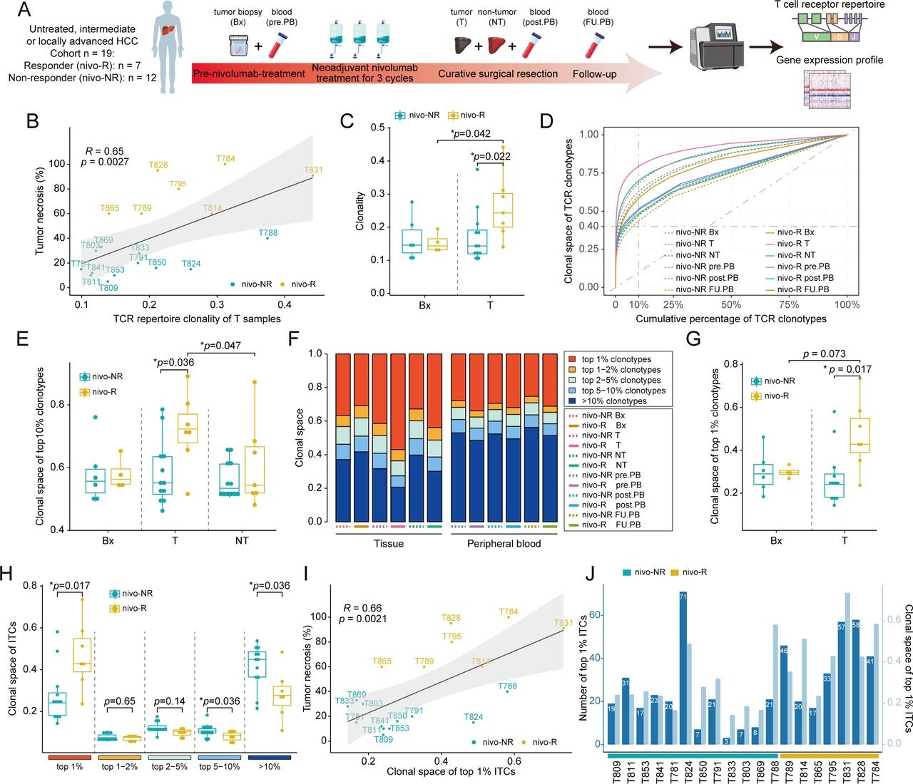
Spatiotemporal dynamics of T cells in peripheral blood and tumor underlying differential responses to neoadjuvant PD-1 blockade in hepatocellular carcinoma

image
From the Authors – What This Study Adds:
  • In this study, we traced T-cell clonotype trajectories within the tumor microenvironment and circulation, and revealed that neoadjuvant programmed cell death protein-1 blockade orchestrates both systemic and tumor microenvironment T-cell responses, enhancing antitumor immunity. Specifically, pre-existing intratumoral T cells are reinvigorated to establish chemokine gradients that attract peripheral T cells, facilitating their recruitment and expansion to mediate tumor regression. Resistance mechanisms may involve impairments in class II human leukocyte antigen (HLA)-mediated antigen presentation.

Clinical and molecular characterization of AXL in colorectal cancer, CALGB (Alliance)/SWOG 80405 and real-world data  

image
From the Authors – What This Study Adds:
  • This study is the largest to date evaluating AXL expression in colorectal cancer (CRC) and reveals that high AXL expression is associated with poor prognosis, increased immune suppression, and resistance to standard therapies. Interestingly, high AXL expression is correlated with improved overall survival in patients with KRAS-mutant CRC treated with immunotherapy, suggesting a context-specific immune vulnerability. The findings support AXL as a robust prognostic biomarker and reveal its dual role in modulating both immunosuppressive and immune-activating pathways depending on molecular context.

Single-cell and spatial transcriptome profiling identifies the immunosuppressive spatial niche in KRAS-mutant colorectal cancer

image
From the Authors – What This Study Adds:
  • This study is the first to integrate single-cell RNA sequencing and spatial transcriptomics to systematically map the immunosuppressive spatial niche in KRAS-mutant CRC. We identified a key cellular triad—comprising KRAS-mutant epithelial cells (Epi_01), CTHRC1+ fibroblasts (Fib_CTHRC1), and S100A8+ monocytes (Mono_S100A8)—that co-localizes to form a distinct spatial ecotype. We further delineated the underlying communication axes: Epi_01 recruits Mono_S100A8 via MDK-SDC4 signaling, while Fib_CTHRC1 secretes collagen that engages integrin receptors on tumor cells and forms a physical barrier, collectively excluding lymphocyte infiltration and fostering an immunosuppressive spatial niche.

Interpretable multimodal radiopathomics model predicting pathological complete response to neoadjuvant chemoimmunotherapy in esophageal squamous cell carcinoma

From the Authors – What This Study Adds:

  • This study developed a multimodal radiopathomics model that predicts pathological complete response in patients with esophageal squamous cell carcinoma following neoadjuvant chemoimmunotherapy by integrating CT-based radiomics and whole-slide images-based pathomics features. The proposed model demonstrated superior performance over unimodal models, achieving high area under the curve, accuracy, sensitivity, specificity, and F1-score across multiple validation cohorts. Interpretability was treated as a design constraint and operationalized at both the feature and model levels. A user-friendly Graphical User Interface is additionally provided to facilitate clinical practice.

Thank You to JITC Reviewers

JITC sends a heartfelt thank you to the many peer reviewers whose role in evaluating manuscripts is essential to maintaining the high standards of quality of publications in the journal and in helping JITC continue to thrive. As another way to thank these indispensable colleagues, JITC reviewers who have completed reviews in the past 12 months are eligible for a 10% discount on the article processing charges (APC) for accepted papers on which they are first, last, or corresponding authors in 2026.
If you would like to support the journal while also gaining the many benefits of being a peer reviewer, we welcome applications through the SITC Volunteer PortalLearn more about reviewing for JITCAdditionally, the JITC Peer Review Mentorship program will soon collect applications to be a mentee in the 2026 program. Stay tuned for more information!
image

Popular Archive Articles 

The selections below represent some of the most popular content published in JITC over the past two years. Explore additional thematic content in JITC 's Collections or access the rest of JITC 's archives for a look at all the journal has to offer.

CD276 regulates the immune escape of esophageal squamous cell carcinoma through CXCL1–CXCR2 induced NETs (9 March 2024) 
RESEARCH

POSTN+ cancer-associated fibroblasts determine the efficacy of immunotherapy in hepatocellular carcinoma (27 July 2024) 
RESEARCH

Spatial and single-cell transcriptomics reveal cellular heterogeneity and a novel cancer-promoting Treg cell subset in human clear-cell renal cell carcinoma  (4 January 2025) 
RESEARCH

Voxel-level radiomics and deep learning for predicting pathologic complete response in esophageal squamous cell carcinoma after neoadjuvant immunotherapy and chemotherapy  (15 March 2025) 
RESEARCH 


Don’t Forget to Check Out These Other Great JITC Special Series:
Cancer Immunotherapy in Understudied Populations (2024-2025)
The Next Wave of Immuno-Oncology: A Roadmap from SITC (2024-2025) 
Computational Immuno-Oncology  (2023-2025) 

APC Discounts

As a way to thank the SITC members who work tirelessly to advance the science and improve the lives of cancer patients, SITC members who are first, last, or corresponding authors on JITC articles at the time of acceptance will receive discounted Article Processing Charges (APCs) . This discount is applied post-acceptance, at which point a discount code is shared with the corresponding author. Learn more .

JITC also offers full waivers for the full APC (100% discount of the APC) where all authors are based in low-income countries (see policy). Requests for waivers must be made prior to submission. For additional information regarding these discounts, as well as institutional arrangements and editor/reviewer discounts, view the journal's APC policy . Additional questions may be directed to JITC Editor@sitcancer.org.

0 comments
8 views

Permalink