JITC Digest August 2024

By JITC Publications posted 08-21-2024 10:25

  
jitc-logo.gif


INSIDE THIS ISSUE:

Letter from the Editor | JITC Editor Picks | JITC Peer Review Mentorship Program| Popular Archive Articles

Letter from the Editor

Hello JITC Readers,

 

Welcome to the latest edition of the JITC Digest. With the end of August approaching, it means that, for many, the start of the academic year is just around the corner. On the note of education, I am delighted to share a wonderful opportunity that is once again available to early career professionals: JITC’s Peer Review Mentorship Program. The first two years of the program have been a tremendous success, with over 50 mentees participating under the tutelage of our esteemed mentors. While our second class nears completion, applications are now being collected for the next cycle that will run January–September 2025. A journal’s success is dependent on the strength of quality reviewers, and this valuable offering helps train the next generation to serve the field and sustain the quality of JITC over the coming years. Learn more about the mentorship program and how to apply in the special feature below.

I am also pleased to spotlight a few of the many recent notable publications in JITC. Among them, Junsik Park and colleagues investigated the distinct immunological characteristics of the tumor immune microenvironment in epithelial ovarian cancer (EOC) according to BRCA1/2 mutations status and differential PD-1 expression levels. Their findings demonstrate that EOC patients without BRCA 1/2 mutations expressing high levels of PD-1high could make promising candidates for PD-1 blockade therapy, potentially supporting immune checkpoint blockade as a frontline therapy for selected patients with BRCA1/2 non-mutated EOC.

Using multiplexed immunofluorescence and spectral flow cytometry to evaluate TRM CD8 T cells and classic dendritic cell type 1 (cDC1) in two melanoma patient cohorts, one immunotherapy-naive and the other receiving immunotherapy, Saraí G De León-Rodríguez et al identified two CD8+TRM subsets, TCF1+ and TCF1, correlating with melanoma protection, finding that both TCF1+ and TCF1 TRM subsets, alongside cDC1, are crucial to checkpoint blockade immunotherapy response in melanoma. Their findings are the first to document the association of cDC1 with immunotherapy response in clinical settings and could help identify patients at higher risk of poor outcomes and those likely to benefit from immunotherapy.

Don’t miss these highlights and more below, and for you early career researchers, I encourage you to apply for the JITC Peer Review Mentorship Program!


Regards,

Michael T. Lotze, MD
Editor-in-Chief
Journal for ImmunoTherapy of Cancer


JITC
 Editor Picks

 

Bendamustine is a safe and effective lymphodepletion agent for axicabtagene ciloleucel in patients with refractory or relapsed large B-cell lymphoma

Sushma Bharadwaj, Eric Lau, Mark P Hamilton, Anmol Goyal, Hrishi Srinagesh, Alexandria Jensen, Dasom Lee, Jayasindhu Mallampet, Sarah Elkordy, Shriya Syal, Sunita Patil, Theresa Latchford, Bita Sahaf, Sally Arai, Laura J Johnston, Robert Lowsky, Robert Negrin, Andrew R Rezvani, Judith Shizuru, Everett H Meyer, Parveen Shiraz, Lekha Mikkilineni, Wen-Kai Weng, Melody Smith, Surbhi Sidana, Lori Muffly, Holden T Maecker, Matthew J Frank, Crystal Mackall, David Miklos, Saurabh Dahiya
Journal for ImmunoTherapy of Cancer 2024;12:e008975 (1 July 2024)
RESEARCH

Summary:

Fludarabine plus cyclophosphamide (FC) is commonly used for lymphodepletion (LD) before CAR T cell or other cellular therapies to ensure robust responses. However, fludarabine shortages and toxicity concerns have warranted the use of alternative LD agents, such as bendamustine. This non-randomized study compared the safety and efficacy of bendamustine versus FC for LD in patients with large B-cell lymphoma being treated with axicabtagene ciloleucel. The results indicated similar complete response rates (p=0.28), progression-free survival (p=0.17), and overall survival estimates (p=0.62) between the LD regimens. Bendamustine led to lower incidence of hematological toxicities, granulocyte-colony stimulating factor use, and antibiotic use, while maintaining similar frequencies of cytokine release syndrome and neurotoxicity in comparison to FC. CAR T cell expansion was similar between the LD treatments, however, immune reconstitution was improved in patients receiving bendamustine. These results provide significant safety and efficacy data to support the use of bendamustine as an alternative LD regimen for patients receiving axicabtagene ciloleucel.

 

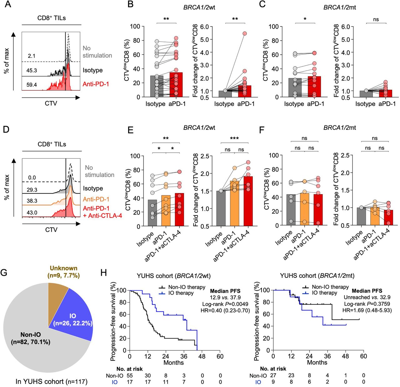
Unique immune characteristics and differential anti-PD-1-mediated reinvigoration potential of CD8+ TILs based on BRCA1/2 mutation status in epithelial ovarian cancers

Junsik Park, Jung Chul Kim, Yong Jae Lee, Sunghoon Kim, Sang Wun Kim, Eui-Cheol Shin, Jung Yun Lee, Su-Hyung Park
Journal for ImmunoTherapy of Cancer 2024;12:e009058 (4 July 2024)
RESEARCH

Summary:

Clinical results regarding immune checkpoint blockade (ICB) monotherapy for patients with BRCA1/2 mutated tumors have been mixed. As such, it is necessary to gain a deeper understanding of the tumor immune microenvironment (TIME) regarding BRCA1/2 mutation status and PD-1 expression. This study investigated immune characteristics of the TIME in 117 patients with advanced-stage epithelial ovarian cancer (EOC) compared against data from The Cancer Genome Atlas. Patients with BRCA1/2 mutations exhibited higher tumor mutational burden and neo-antigen load with better survival outcomes regardless of treatment, despite increased gene expression related to CD8+ tumor infiltrating lymphocyte (TIL) exhaustion. However, CD8+ TILs from patients with BRCA1/2 wild-type tumors demonstrated greater reinvigoration capacity in response to anti-PD-1 treatment, whereas CD8+ TILs from BRCA1/2 mutant tumors exhibited no significant response to reinvigoration. This study highlights the importance of evaluating both tumor and immune characteristics in determining appropriate immunotherapy treatments and provides evidence for immune checkpoint blockade as an effective treatment for EOC patients with wild-type BRCA1/2 and high PD-1 expression.

TCF1-positive and TCF1-negative TRM CD8 T cell subsets and cDC1s orchestrate melanoma protection and immunotherapy response

Saraí G De León-Rodríguez, Cristina Aguilar-Flores, Julián A Gajón, Ángel Juárez-Flores, Alejandra Mantilla, Raquel Gerson-Cwilich, José Fabián Martínez-Herrera, Diana Alejandra Villegas-Osorno, Claudia T Gutiérrez-Quiroz, Sergio Buenaventura-Cisneros, Mario Alberto Sánchez-Prieto, Edmundo Castelán-Maldonado, Samuel Rivera Rivera, Ezequiel M Fuentes-Pananá, Laura C Bonifaz
Journal for ImmunoTherapy of Cancer 2024;12:e008739 (5 July 2024)
RESEARCH

Summary:

Evidence suggests that tissue-resident memory (TRM) CD8 T cells, classic dendritic cell type 1 (cDC1) cells, and T cell factor-1 (TCF1)-positive memory T cells are crucial in providing anti-cancer immunity. However, the existence of TCF1+ TRM T cells and their role in checkpoint blockade immunotherapy (CBI) is still uncertain. This study analyzed tissue samples from melanoma patients using immunofluorescence and found that TRM CD8+ T cells include both TCF1+ and TCF1- subtypes. Although TCF1- cells showed a more exhaustive phenotype, both subtypes contributed to melanoma protection. Higher percentages and densities of these cells were observed in patients responsive to CBI and those who were disease-free, compared to those with metastatic disease. Additionally, TRM CD8 T cells were spatially correlated with cDC1 cells, underscoring the importance of the likely interaction between these cell types in maintaining effective immunotherapy responses. These insights could help identify melanoma patients at higher risk of disease progression and those likely to benefit from immunotherapy.

Impact of LAG-3/FGL1 pathway on immune evasive contexture and clinical outcomes in advanced urothelial carcinoma

Takashi Yoshida, Takahiro Nakamoto, Naho Atsumi, Chisato Ohe, Takeshi Sano, Yoshiki Yasukochi, Koji Tsuta, Hidefumi Kinoshita
Journal for ImmunoTherapy of Cancer 2024;12:e009358 (23 July 2024)
RESEARCH

Summary:

Immune checkpoint inhibitors (ICIs), such as anti-programmed death-1 (PD-1) blockades, can be effective treatment options for advanced/metastatic urothelial carcinomas (UC). However, these therapies are subject to primary or acquired resistance and necessitate a better understanding of the dynamic cellular responses to ICI therapy. This multi-cohort study used RNA-sequencing datasets and multiplex immunohistochemistry to identify the role(s) of next-generation co-inhibitory receptors (LAG-3, TIGIT, TIM-3) and their ligands in the response to ICI therapies for patients with metastatic UC. Results indicated that LAG-3 expression was strongly associated with PD-(L)1 blockade response. However, within tumors with high LAG-3 expression, high levels of fibrinogen-like protein 1 (FGL1) were associated with increased CD4+ regulatory T-cell signatures, increased CD8+ T-cell exhaustion, and worse outcomes on anti-PD-(L)1 therapy. These findings highlight the role of LAG-3 and FGL1 expression as potential predictive biomarkers for response to ICI therapy, while also suggesting a potential for anti-LAG-3 and anti-PD-(L)1 combination therapy as a promising treatment strategy for patients with LAG-3high FGL1high UC.

Other Recent JITC Articles

VIEW OTHER ARTICLES FROM THIS ISSUE

JITC Peer Review Mentorship Program

The JITC Peer Review Mentorship Program, designed to help train the next generation on the general practices of scientific peer review, is now collecting applications through September 19th to serve as mentees in the upcoming third year of the program.

Early career professionals with limited peer reviewing experience are encouraged to apply. Successful applicants will be paired with a senior leader and review one manuscript approximately every six weeks from January–October 2025.

More details, including key dates and the application form, are found on the reviewer webpage.

Apply Today


Hear what some of the current and previous mentees have had to say about JITC’s Peer Review Mentorship Program:

  • “This program has helped me to develop new skills. I now know what to look for when reviewing a manuscript, how to find errors, and how to determine that the data is of sufficient quality to be published.”
  • “My favorite part is having the group mentorship opportunity. Our mentor has been amazing, and his constructive views and review has helped a lot. He is open to our viewpoints and the group discussions are very fruitful.”
  • “My mentor has provided very clear guidelines and recommendations for reviewing. The structural teaching is much appreciated. This program provides an excellent training opportunity and I feel I have a good foundation for reviewing papers on my own now.”


Popular Archive Articles

The selections below represent some of the most popular content published in JITC over the past two years. Explore additional thematic content in JITC's Collections or access the rest of JITC's archives for a look at all the journal has to offer.

 

Neoadjuvant programmed cell death 1 blockade combined with chemotherapy for resectable esophageal squamous cell carcinoma
Weixiong Yang, Xiangbin Xing, Sai-Ching Jim Yeung, Siyu Wang, Wenfang Chen, Yong Bao, Fang Wang, Shiting Feng, Fang Peng, Xiaoyan Wang, Shuling Chen, Minghui He, Ning Zhang, Honglei Wang, Bo Zeng, Zhenguo Liu, Biniam Kidane, Christopher W Seder, Kazuo Koyanagi, Yaron Shargall, Honghe Luo, Sui Peng, Chao Cheng
Journal for ImmunoTherapy of Cancer 2022;10:e003497 (12 January 2022)
RESEARCH

Statin drugs enhance responses to immune checkpoint blockade in head and neck cancer models
Vikash Kansal, Andre J Burnham, Brendan L C Kinney, Nabil F Saba, Chrystal Paulos, Gregory B Lesinski, Zachary S Buchwald, Nicole C Schmitt
Journal for ImmunoTherapy of Cancer 2023;11:e005940 (17 January 2023)
RESEARCH

Liquid biopsy approaches to capture tumor evolution and clinical outcomes during cancer immunotherapy
Lavanya Sivapalan, Joseph C Murray, Jenna VanLiere Canzoniero, Blair Landon, Jennifer Jackson, Susan Scott, Vincent Lam, Benjamin P. Levy, Mark Sausen, Valsamo Anagnostou
Journal for ImmunoTherapy of Cancer 2023;11:e005924 (19 January 2023)
REVIEW

Single-cell RNA-sequencing atlas reveals an FABP1-dependent immunosuppressive environment in hepatocellular carcinoma
Weiwei Tang, Guangshun Sun, Gu-Wei Ji, Tingting Feng, Qian Zhang, Hengsong Cao, Wenhao Wu, Xiaoyi Zhang, Chuan Liu, Hanyuan Liu, Tian Huang, Li Liu, Yongxiang Xia, Xuehao Wang
Journal for ImmunoTherapy of Cancer 2023;11:e007030 (24 November 2023)
RESEARCH

APC Discounts

As a way to thank the SITC members who work tirelessly to advance the science and improve the lives of cancer patients, SITC will provide members with a 35% discount on Article Processing Charges (APCs) for all accepted JITC articles submitted in 2024. This discount is applied post-acceptance, at which point a discount code is shared with the corresponding author.

Become a SITC Member Today!

JITC also offers full waivers for the full APC (100% discount of the APC) where all authors are based in low-income countries (see policy). Requests for waivers must be made prior to submission. For additional information regarding these discounts, as well as institutional arrangements and editor/reviewer discounts, view the journal's APC policy. Additional questions may be directed to JITCEditor@sitcancer.org.

0 comments
10 views

Permalink