JITC Digest February 2026

By JITC Publications posted 02-18-2026 11:51

  

INSIDE THIS ISSUE:  

Letter from the Editor| JITC  Editor Picks|JITC Peer Review Mentorship Program|Popular Archive Articles

Letter from the Editor

Hello  JITC
  Readers,
 

This has been a busy month for the JITC editors, as each of the individual sections have been meeting to discuss the strategic vision for the journal and make plans to accomplish these goals. February is also National Cancer Prevention Month. A good start to the month would be to read Olja Finn’s JITC commentary, “Opportunity knocking: shared tumor-associated antigen vaccines against global cancer pandemic,” just published and focused on the global need to prevent cancer. Read this and other commentaries by luminaries in the field as part of our special series celebrating the 40th Anniversary of the Society for Immunotherapy of Cancer.

One of the most gratifying aspects of my role as Editor-in-Chief has been the quality of the peer review process for the Journal, where, for those papers sent out for review, substantial guidance is provided to improve the quality and clarity of the submission. As many of you realize, the effort to identify and access individuals interested and capable of reviewing has become increasingly more difficult, as we all work on advanced topics and within increasingly narrow, focused areas. Please consider volunteering your time and expertise to become a reviewer for JITC. Learn more about the benefits and how to apply here.

Peer Review Mentorship Program
For those scientists that are well-trained in their specialty area, but have less experience with peer-review, JITC has developed a mentorship program going on its fourth year in service to our profession. The JITC Peer Review Mentorship Program pairs early career professionals with senior leaders to help train the next generation on the general practices of scientific peer review. We are accepting applications now through the end of February. If you are interested in this program, or know of someone interested, please apply. See the special feature below for more information.

Modernizing Oncologic Endpoints
One of our most important sections in JITC focuses on Immunotherapy Biomarkers, headed up by Section Editors Ignacio Melero, MD, PhD, FAIO, at the University of Navarra; Kurt Schalper, MD, PhD, at Yale School of Medicine; and Alexandra Snyder Charen, MD, at Merck. Our ability to develop deeper mechanistic understanding of established and emergent immunotherapies is dependent, in part, on identifying suitable biomarkers. Furthermore, suitable markers allow stratification for the inherent complexity and heterogeneity of the tumors and the host response.

What the essential biomarkers are that should be incorporated into patient management is clearly evolving. A SITC Clinical Immuno-Oncology Network (SCION) guideline suggested that early-phase IO studies should incorporate several readily available measures including: neutrophil/lymphocyte ratio, lactate dehydrogenase (as an adverse measure of the tumor), serum albumin, PD-L1 staining, tumor mutational burden assessment, MSI status, and routine staging measures. Other measures are currently under consideration.

Friends of Cancer Research (Friends) has also been focused on modernizing oncology endpoints, identifying pathways for evidence and policy. This involved engagement of regulators and key individuals at a meeting that I attended on February 5th in Washington, D.C. An update on the status of ctDNA, which has become an important component of patient management in colorectal cancer and emergent for many others, was seen most importantly as a potential surrogate endpoint, useful for accelerating drug discovery, and ultimately improving patient care. One example of progress was the announcement that minimal residual disease measures were now accepted in patients with multiple myeloma by the FDA in 2026, supported by eight studies performed over five years. This measure was shown to decrease variability in outcome measures compared with overall response rate (ORR) and progression-free survival (PFS).

Following this session, “Leveraging AI-enabled tumor assessment tools on radiological images to evaluate treatment effect and support clinical trial endpoints in solid tumors,” an executive summary of a white paper that I was privileged to be part of, was presented and discussed. Lawrence Schwartz from Memorial Sloan Kettering, who kicked off the session, suggested that the most important aspect of AI was documenting reproducibility and accuracy, correlating with ORR and overall survival (OS). Nate Braman from Picture Health promoted interrogating radiologic images as a source of biomarkers, rich in details, defining heterogeneity within the tumor, vascularity, as well as margins. Major questions remain. This includes whether we are measuring response when we use AI at the right timepoints and considering whether earlier measures might be better. Other issues brought up during the session included whether we could get the right information into the label, which is important for both practitioners and patients. In addition, the software used to assess measurements must also be validated. Friends is now working with several AI vendors and vetted radiographs to assess and measure concordance with RESIST criteria. Stay tuned for output from this important initiative!

Highlighted Manuscripts
This month, I would like to emphasize the importance of evolving biomarkers that are either predictive or prognostic for our evolving therapies. Here we focus on “what the study adds” messaging from the articles themselves. I encourage you to peruse them and the other papers published in JITC this last month.


Regards, 

Michael T. Lotze, MD
Editor-in-Chief
Journal for ImmunoTherapy of Cancer

JITC Editor Picks

Biomarkers of activity from a phase I study of cergutuzumab amunaleukin in patients with advanced solid tumors

image
From the Authors – What This Study Adds:
  • In this biomarker analysis from a phase I study, which included comprehensive plasma biomarkers and longitudinal monitoring of intratumoral changes using serial biopsies, cergutuzumab amunaleukin had the predicted pharmacodynamic effects, promoting key effector immune cell subsets in peripheral blood and the tumor microenvironment without preferential Treg activation, and triggering inflammation.

Vδ1 T-cell subset appears to be responsive to PD-1 blockade therapy and is associated with survival in melanoma  

image
From the Authors – What This Study Adds:
  • This study demonstrates that elevated peripheral Vδ1 T-cell frequencies also prior to anti-PD-1 immune checkpoint blockade are negatively associated with overall survival in patients with melanoma. This may be explained by an accumulation of late-differentiated senescent-like Vδ1 T cells in the periphery, likely resulting from chronic antigenic stimulation. In contrast, the intratumoral Vδ1 T-cell compartment consists of a lower proportion of this late-differentiated senescent-like phenotype and is associated with improved survival, suggesting a potential antitumor function. Furthermore, we identify Vδ1 T cells as direct targets of PD-1 blockade, which appears to promote the expansion of therapy-responsive Vδ1 clones.

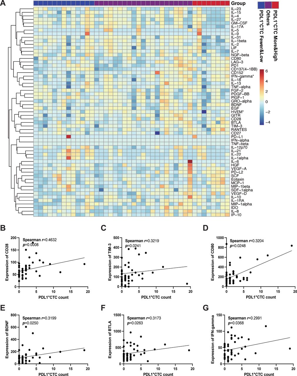
PD-L1 expression on circulating tumor cells for predicting clinical outcomes in patients with hepatocellular carcinoma receiving PD-(L)1 blockade and targeted therapy

image
From the Authors – What This Study Adds:
  • This study demonstrated that programmed cell death-ligand 1 (PD-L1)+circulating tumor cells are associated with progression-free survival/overall survival and immune-related molecules in patients with hepatocellular carcinoma receiving immunotherapy-based treatment.

Phase 1b/2 study of BMS-813160, a CCR2/5 dual antagonist, in combination with chemotherapy or nivolumab in patients with advanced pancreatic or colorectal cancer

From the Authors – What This Study Adds:

  • In patients with untreated metastatic pancreatic ductal adenocarcinoma, BMS-813160+gemcitabine/nab-paclitaxel±nivolumab was well tolerated and demonstrated a more durable response. In other cohorts, combination therapy with BMS-813160 was well tolerated, but clinical efficacy was not demonstrated.

JITC Peer Review Mentorship Program

The JITC Peer Review Mentorship Program, designed to help train the next generation on the general practices of scientific peer review, is collecting applications now through February 28th for mentees in the upcoming fourth year of the program.

Early career professionals with limited peer reviewing experience are encouraged to apply. Successful applicants will be paired with a senior leader and review one manuscript approximately every six weeks from April–December 2026.

More details, including key dates and the application form, are found on the reviewer webpage.

Hear what some of the previous mentees have had to say about JITC’s Peer Review Mentorship Program:

  • “I’m very grateful for the opportunity to be part of this program. Working with a mentor has given me great insight into the review process. I enjoyed it very much, and I’m thankful that this program exists.”
  • “During this program, I learned things I hadn’t considered before, like evaluating the feasibility of the revision process within the journal's expected timeline. It was also great to hear from other peer mentees about their own reviewing criteria.”
  • “The program also fostered a strong sense of community and professionalism, which made the experience collaborative rather than isolating — something I truly valued.”
image

Popular Archive Articles 

The selections below represent some of the most popular content published in JITC over the past two years. Explore additional thematic content in JITC 's Collections or access the rest of JITC 's archives for a look at all the journal has to offer.

Endothelial Activation and Stress Index (EASIX) to predict mortality after allogeneic stem cell transplantation: a prospective study (9 January 2024) 
RESEARCH

Spatial and single-cell transcriptomics reveal cellular heterogeneity and a novel cancer-promoting Treg cell subset in human clear-cell renal cell carcinoma (4 January 2025) 
RESEARCH

Tumor mutational burden and survival on immune checkpoint inhibition in >8000 patients across 24 cancer types  (6 February 2025) 
RESEARCH

Voxel-level radiomics and deep learning for predicting pathologic complete response in esophageal squamous cell carcinoma after neoadjuvant immunotherapy and chemotherapy  (15 March 2025) 
RESEARCH 


Don’t Forget to Check Out These Other Great JITC Special Series:
Cancer Immunotherapy in Understudied Populations (2024-2025)
The Next Wave of Immuno-Oncology: A Roadmap from SITC (2024-2025) 
Computational Immuno-Oncology  (2023-2025) 

APC Discounts

As a way to thank the SITC members who work tirelessly to advance the science and improve the lives of cancer patients, SITC members who are first, last, or corresponding authors on JITC articles at the time of acceptance will receive discounted Article Processing Charges (APCs) . This discount is applied post-acceptance, at which point a discount code is shared with the corresponding author. Learn more .

JITC also offers full waivers for the full APC (100% discount of the APC) where all authors are based in low-income countries (see policy). Requests for waivers must be made prior to submission. For additional information regarding these discounts, as well as institutional arrangements and editor/reviewer discounts, view the journal's APC policy . Additional questions may be directed to JITC Editor@sitcancer.org.

0 comments
5 views

Permalink