JITC Digest October 2025

By JITC Publications posted 10-15-2025 11:32

  

INSIDE THIS ISSUE:  

Letter from the Editor| JITC Editor Picks| JITC at SITC 2025 | JITC 2025 Awards | Popular Archive Articles

Letter from the Editor

Hello  JITC
  Readers,

 This past month I attended the 4th International School on Advanced Immunology meeting in Maria Laach (south of Bonn), Germany, organized by Gunther Hartmann from the ImmunoSensation2 Program in Bonn with scientists from Osaka, Japan. Shown in the picture is the plaque outside the hotel where the meeting was held, heralding the visit in 1815 of the revered German author Johann Wolfgang von Goethe and Freiherr vom Stein, a key figure in creating a unified Germany.

This meeting, with fiscal support for the students and postdoctoral fellows, is an Advanced Immunology School with about 50 graduate students from all over the world with about 300 applicants. Each student presents an oral presentation as well as a poster. With the approximately 15 world class faculty, each who give about a half hour talk, the meeting covered rigorous immunology at the cutting edge of our field with many advances moving into the clinic. One special feature of the school is that students and postdocs that are selected with entry to the school receive travel and other financial support so that they can be recruited from all over the world. The progress reported in both cancer treatment with tumor-infiltrating lymphocytes (TIL) and CAR-T by the faculty and students, but also that of autoimmune diseases including systemic lupus erythematosus and scleroderma, is truly remarkable.

Local and Systemic Cancer Therapies
When I was a student, I was taught that one should apply local therapies (surgical excision and radiation therapy) for local diseases and systemic therapy for systemic diseases. This, in an era when cancer was perceived as solely a disease of the cancer cell, has been righted with understanding that it is also a disease of the host response to the cancer. Thus, when an immuno-oncologist sees a major and long-lived response to cancer with chemotherapy or targeted therapy, they understand intuitively that it is due at least in part to an effective immune response. Similarly, I believe that when we see long-lived responses to surgical extirpation or radiation therapy, it is because of the enhancement of an immune response. This has been best realized by so-called neoadjuvant studies or perioperative studies of immune checkpoint blockade (ICB) with about a 10-20% increase in long-term survival when patients are treated prior to surgical excision rather than just after. This calls into question when and how we might best utilize ‘local’ surgical and radiation procedures in juxtaposition with immuno-oncologic (IO) strategies. We are particularly interested at JITC to receive detailed studies of both these ‘local’ therapies in combination with specific IO agents.

Regulatory T Cells (Tregs) and the Nobel Prize
The critical role of regulatory t cells (Tregs), best demonstrated in humans with the need for high doses of interleukin-2 in patients with melanoma to realize responses (overcoming the ability of Tregs to sequester it), and with the emergent and exciting studies of CCR8 blocking antibodies, targeting Tregs, was celebrated in Stockholm this past week. The Nobel Prize in Medicine or Physiology was awarded to Mary Brunkow (Institute for Systems Biology), Fred Ramsdell (Sonoma Biotherapeutics) and Shimon Sakaguchi (Osaka University). Work by Professor Sakaguchi showed that early thymectomy and adoptive transfer of immune cells from other mice led to severe autoimmunity, realizing that a critical regulatory cell was missing. Brunkow and Ramsdell, then at Celltech, a British-based biotech created in response to the earliest biotechnology companies in the US, identified the Scurfy gene product Scurfin, which transcriptionally was critical for Treg development. In humans, its mutation or loss was associated with the neonatal rapidly progressive autoimmune disease IPEX. Interestingly, Brunkow did her PhD work with Shirley Tilghman, a renowned molecular immunologist who went on to head Princeton University. This week in our Digest, we highlight some of the studies associated with Tregs to reflect the awarded Nobel Prize.

Lastly, if you are attending the upcoming SITC Annual Meeting in National Harbor, MD, I will be hosting a Meet-the-Editor session on Saturday, November 8, at the SITC booth in the Lower Level Atrium (Prince George's ABC) from 12:15–1:15pm ET. I would love to learn more about your research and discuss any and all aspects of JITC with you. See the special feature below for more information on that and other JITC activities at SITC 2025.

Regards,

Michael T. Lotze, MD
Editor-in-Chief
Journal for ImmunoTherapy of Cancer

JITC Editor Picks

The spontaneous neoantigen-specific CD4 + T-cell response to a growing tumor is functionally and phenotypically diverse  

Summary:

The ability of a neoantigen (NeoAg)-specific vaccine (to CLTC) in combination with anti-PD1 immune checkpoint blockade (ICB) in murine models to mediate important antitumor vaccines was critically determined by the apparent ability of CD4 + Tregs to convert into specific antitumor T cells. With vaccination, Tregs decreased from 18% to ~5%, whereas untreated animals increased them to 24% in tumor-draining lymph nodes. Similarly, vaccination of animals led to a decrease of phenotypic Tregs in tumor-infiltrating lymphocytes from 61% to 18%. Distinct subsets including type 1 helper, T follicular helper-like, and Tregs within tumor were found. Affinity of the T-cell receptors (TCR) within the Tregs did not clearly associate with response to adoptive therapy when the individual TCRs were cloned into recipient cells and transferred.

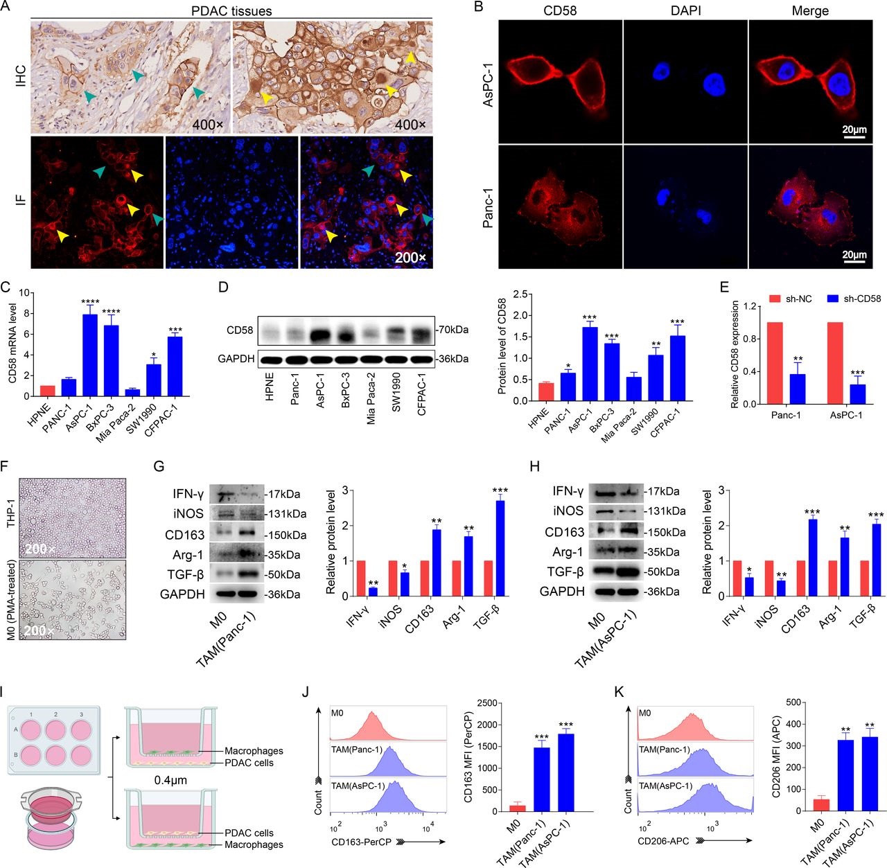
Pancreatic cancer cells escape T/NK cell immune surveillance through the expressional separation of CD58

Summary:
Pancreatic cancers are diffusely infiltrated with tumor-associated macrophages (TAMs) and are associated with a surprisingly high loss of heterozygosity of HLA class I alleles. Part of their biology is to produce TGF-β1, which promotes, through the Smad2/3 signaling pathway, so-called ‘separation’ of CD58 with diminished expression on the cancer cell surface and increased extracellular soluble CD58 (sCD58). Furthermore, thematic for this Digest, is their ability to promote the generation of regulatory T cells. Addition of sCD58 failed to induce M0 polarization to M2 type in naive macrophages. Forced overexpression of CD58 on pancreatic tumor cells promoted recognition and lysis by T and NK cells. In a murine model, overexpression of the CD58 murine homologue, CD48, limited tumor growth and local peritumoral injection of sCD48 restored tumor growth. Both increased T and NK cells were found in those animals overexpressing the CD58 homologue. Serum samples from patients demonstrated that levels of sCD58 and TGF-β1 in the serum of stage II but not stage I pancreatic ductal adenocarcinoma patients were higher than those of the healthy controls. Furthermore, the use of the conventional pancreatic cancer marker, CA19-9, which is useful or produced in only about 85% of advanced pancreatic cancer patients, when coupled with serum TGF-β1 and sCD58 measures, provided superior correlation with patient outcomes. One serious problem of the use of CA19-9 measures alone is that those who do not express the product have limited ability to be followed with treatment. The use of TGF-β1 and sCD58 in these patients provided good correlates with diminished survival when elevated.

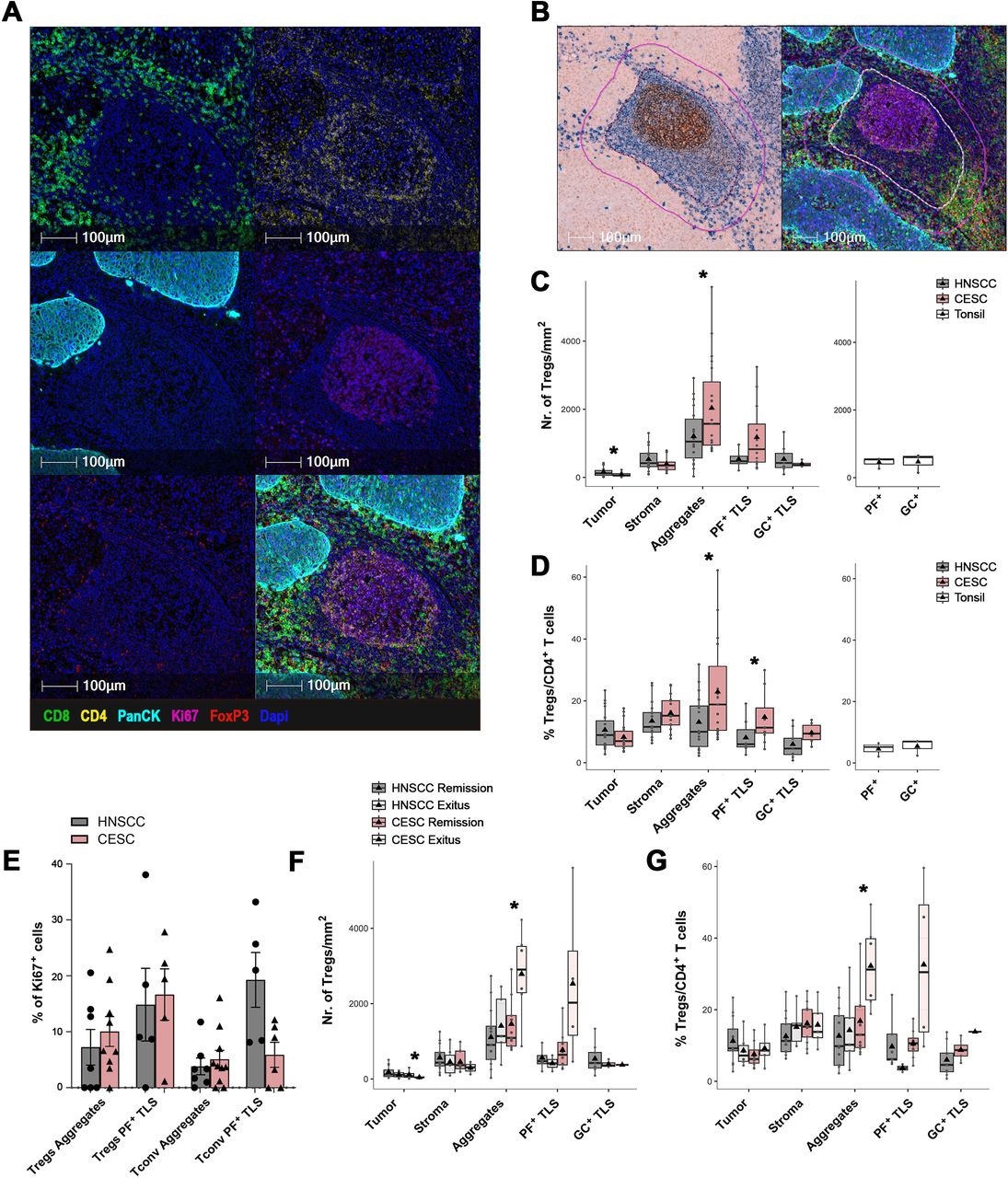
High Treg and PMN-MDSC densities are a hallmark of tertiary lymphoid structures in fatal cases of cervical cancer

Summary:

Tertiary lymphoid structures (TLS) when present in tumors are most frequently associated with improved prognosis. This has been clearly shown in patients with human papilloma virus (HPV)-associated head and neck cancer. This had not been investigated as thoroughly in cervical cancer (CESC), also even more strongly associated with HPV infection. Although the role of TLS in head and neck carcinoma was correlated with outcome in this Czech study as previously, it was not true in CESC. When further examining the three major groupings of TLS using Xenium transcriptome analysis (lymphoid aggregates, primary germinal center follicles, and mature TLS), they were unable to demonstrate improvements in survival within any group. Interestingly, the presence of both high Tregs and polymorphonuclear myeloid-derived suppressor cells (PMN-MDSC) within the TLS was associated with diminished expression of the TCRζ chain on CESC-infiltrating T cells. Increased expression of arginase 1 correlated with the decreased expression of this chain as well. TLS numbers in CESC were not correlated with improved survival. TLS were quite frequent in CESC but had surprisingly few GZMB + CD8 T cells, high numbers of Tregs and PMN-MDSCs. A T-cell exhaustion transcriptomic signature was associated with poor TLS maturation and few HPV-specific T cells.

MAIT cells promote cancer progression and regulatory T cell accumulation in bladder tumor microenvironment  

Summary:


Surprisingly, even though they had been considered potential therapeutic agents in cancer, mucosa-associated invariant T (MAIT) cells permeate bladder tumors and appear to promote cancer progression through interaction with their cognate receptor, major histocompatibility class I-related MR1. This tumor is the fourth leading cause of death from cancer in men and strongly associated with smoking. By focusing in on Vα7.2 + invariant MAIT cells, the authors could define a transcriptomic signature for such cells and examine human bladder tumors. Expression of CTLA4 , FoxP3 , IL2RA , TNFRSF18 , and CD4 pinpointed Tregs. In humans, a rather remarkable and clear correlation with the relative abundance of Tregs and MAIT cells was found in bladder cancer. Also, examining The Cancer Genome Atlas database, they could show that high MAIT cells as well as high Tregs were associated with diminished survival. Mechanistic studies could be carried out in a murine model, testing both genetic ablation of MAIT cells and depletion with 6-formylpterin. When animals were treated with a chemical carcinogen from tobacco smoke, depletion of MAIT cells by either strategy was associated with diminished Tregs and tumor growth. The murine signatures clearly phenocopied the findings in human bladder tumors.

JITC at SITC 2025

Attending SITC 2025? Discover a number of ways to interact with JITC during the society’s 40 th Anniversary Annual Meeting and Pre-Conference Programs , and don’t forget to visit the SITC exhibit booth!

Tuesday, November 4 th
  • View and share the Annual Meeting Regular and YIA Abstracts publishing in J I TC . ( 9 a.m . ET)
Friday, November 7 th
  • Congratulate JITC ’s Deputy Editor-in-Chief Dr. Sjoerd H. van der Burg , recipient of this year’s Pedro J. Romero Service to JITC Award . ( 7:50–8:20 a.m. ET – Ballroom Level - Potomac Ballroom – Session 101)
  • View and share the Annual Meeting Late-Breaking Abstracts publishing in JITC .  ( 9 a.m. ET)
Saturday, November 8 th
  • Meet Editor-in-Chief Dr. Michael Lotze during the Meet-the-Editor session . ( 12:15–1:15 p.m. ET at the SITC booth – Lower Level Atrium – Prince George's ABC)
Sunday, November 9 th

JITC 2025 Awards

2025 Pedro J. Romero Service to JITC Award
Congratulations to Dr. Sjoerd H. van der Burg , the recipient of this year’s Pedro J. Romero Service to JITC Award. Nominated and selected by SITC in recognition of his dedication to the journal and distinguished record of service,
Dr. van der Burg was a founding member of JITC ’s Editorial Board and has risen through the ranks from
Associate Editor to his current role of JITC Deputy Editor-in-Chief over the years,
providing innumerable contributions to the journal and the I-O field .

Sjoerd H. van der Burg, PhD

Sjoerd H. van der Burg, PhD
Leiden University Medical Center & Oncode Institute

2025 JITC Best Paper Award Recipients
The JITC Best Paper Awards celebrate excellence in scientific research and are awarded to researchers demonstrating leadership in the field as well as innovation and high-quality execution and discussion in their manuscripts and are nominated by JITC ’s Editorial Board. Congratulations to the 2025 JITC Best Paper Award recipients .

Basic Tumor Immunology

Malte Rörden, MD – Massachusetts Institute for Technology (USA)
Neoantigen architectures define immunogenicity and drive immune evasion of
tumors with heterogenous neoantigen expression


Clinical/Translational Cancer Immunotherapy

Yu Xia, PhD – Huazhong University of Science and Technology (China)
Pu Huang, MD – Shandong Provincial Hospital Affiliated to Shandong First Medical University (China)
Yi-yu Qian, PhD – Huazhong University of Science and Technology (China)
Zanhong Wang – Shanxi Bethune Hospital (China)
PARP inhibitors enhance antitumor immune responses by triggering pyroptosis
via TNF–caspase 8–GSDMD/E axis in ovarian cancer


Immune Cell Therapies and Immune Cell Engineering

Javier Arroyo-Ródenas, PhD – Hospital Universitario 12 de Octubre (Spain)
Aïda Falgàs Comamala, PhD – Josep Carreras Leukaemia Research Institute (Spain)
CD22 CAR-T cells secreting CD19 T-cell engagers for improved control of B-cell acute lymphoblastic leukemia progression

Immunotherapy Biomarkers

Guanchao Ye, MD – The First Affiliated Hospital of Zhengzhou University (China)
Guangyao Wu – Huazhong University of Science and Technology Tongji Medical College Union Hospital (China)
Yu Qi – The First Affiliated Hospital of Zhengzhou University (China)
Non-invasive multimodal CT deep learning biomarker to predict pathological complete response of
non-small cell lung cancer following neoadjuvant immunochemotherapy: a multicenter study

Oncolytic and Local Immunotherapy

Amit Kumar, PhD – Virginia Commonwealth University (USA)
Novel fusion superkine, IL-24S/IL-15 , enhances immunotherapy of brain cancer

Popular Archive Articles

The selections below represent some of the most popular content published in JITC over the past two years. Explore additional thematic content in JITC 's Collections or access the rest of JITC 's archives for a look at all the journal has to offer.

STING agonism overcomes STAT3-mediated immunosuppression and adaptive resistance to PARP inhibition in ovarian cancer ( 1 January 2023 )
RESEARCH

Vinblastine resets tumor-associated macrophages toward M1 phenotype and promotes antitumor immune response ( 31 August 2023 )
RESEARCH

Targeting the activated microenvironment with endosialin (CD248)-directed CAR-T cells ablates perivascular cells to impair tumor growth and metastasis (27 February 2024 )
RESEARCH

An oncolytic vaccinia virus encoding hyaluronidase reshapes the extracellular matrix to enhance cancer chemotherapy and immunotherapy (7 March 2024 )
RESEARCH

Don’t Forget to Check Out These Other Great JITC Special Series:
Cancer Immunotherapy in Understudied Populations (2024-2025)
Computational Immuno-Oncology (2023-2025)
Liquid Biopsies (2022-2023)

APC Discounts

As a way to thank the SITC members who work tirelessly to advance the science and improve the lives of cancer patients, SITC members who are first, last, or corresponding authors on JITC articles at the time of acceptance will receive discounted Article Processing Charges (APCs) . This discount is applied post-acceptance, at which point a discount code is shared with the corresponding author. Learn more .

JITC also offers full waivers for the full APC (100% discount of the APC) where all authors are based in low-income countries (see policy). Requests for waivers must be made prior to submission. For additional information regarding these discounts, as well as institutional arrangements and editor/reviewer discounts, view the journal's APC policy . Additional questions may be directed to JITC Editor@sitcancer.org.

0 comments
12 views

Permalink