JITC Digest August 2025

By JITC Publications posted 08-20-2025 10:32

  

INSIDE THIS ISSUE:

Letter from the Editor |  JITC  Editor Picks |  Interview with  JITC  Editor-in-Chief Dr. Lotze |   Popular Archive Articles

Letter from the Editor

(Left to right) SITC Past President Bernie Fox, SITC Past President and JITC Editor-in-Chief Michael Lotze, Senior Consultant and Deputy Director at National Cancer Centre Singapore Toh Han Chong, SITC Board Member Dan Powell, and SITC President James Gulley.

(Left to right) SITC Past President Bernie Fox, SITC Past President and JITC Editor-in-Chief Michael Lotze, Senior Consultant and Deputy Director at National Cancer Centre Singapore Toh Han Chong, SITC Board Member Dan Powell, and SITC President James Gulley.

Dear  JITC   
Readers,

This year marked the 60th anniversary of the creation of Singapore as a city state. The 2nd WIC APAC (World Immunotherapy Council Asia-Pacific Conference) also happened last month in Singapore, bringing established and young scientists from around Asia, promoted by SITC, the Parker Institute for Cancer Immunotherapy, the Agency for Science, Technology, and Research (A*STAR), and the National Cancer Centre Singapore (NCCS). We also had the opportunity to visit the premier Goh Cheng Liang Proton Therapy Centre housed at the NCCS, representing one of the limited sites for this technology that limits side effects in cancer treatment, particularly in children. Not shown in the above picture is Joe Yeong who, along with Cheng Sun, co-organized last year’s inaugural meeting in Shanghai that hosted 10 young investigators from eight different countries/regions. This year’s program worked to select eight young investigators from seven countries/regions (South Korea, Taiwan, Hong Kong, Thailand, Malaysia, Singapore, and China) who will be attending the 2025 SITC Annual Meeting and presenting during the 6th WIC Symposium. Along with colleagues Yan Li and Bernie Fox, these individuals have helped shepherd the growth in submissions to our Journal from Asia and the growth of IO in this region. In JITC publication data from 2020 to 2024, China leads other Asian countries with 1665 publications, followed by Japan (142), Singapore (43), South Korea (22), India (20), and Thailand (3). The total WIC APAC organizations are 11. This emphasizes the importance of this region in contributing to advancing IO.

2nd WIC APAC in Singapore
Our major goal this year, given the extraordinary number of manuscripts from this region, was to meet and establish connections with some of the thought leaders there. Singapore serves as a major biomedical hub in the region with >60 manufacturing plants for major pharma, 30 R&D centers, and 80 leading research headquarters with >7500 employees. SITC President James Gulley highlighted the fact that 88 countries are represented in SITC with 885 international members, including those from Asia. At our annual meeting in 2024, there were 85 countries represented with 892 international attendees (20% of the total).

History of the WIC
Bernie Fox reviewed the origins of the WIC, dating back to a 2008 iSBTc-FDA task force meeting approaching cancer biomarker development, including representatives from multiple countries and regulatory bodies. This followed with a 2009 workshop on biomarkers and the first Global Cancer Immunotherapy Summit in 2012 in Curacao. Professor Tanja de Gruijl from Amsterdam suggested the WIC particularly could support young investigators, who now meet every other year prior to the formal SITC meeting, including at this year’s 40th Anniversary Meeting.

Future iterations of the WIC APAC meeting are currently being planned. This has become a vital meeting, advancing immuno-oncology and novel therapies for patients in that region. My highlighted and selected four manuscripts for this JITC Digest are all from Asia to help celebrate these milestones, drawn from 16 original research papers from Asia published in our Journal last month!

2025 SITC Annual Meeting
Before closing, I would like to send congratulations to my comrade in the Deputy Editor-in-Chief role at JITC, Sjoerd H. van der Burg, for his well-deserved receipt of the Pedro J. Romero Service to JITC Award! We also celebrate the great honor and privilege that Ignacio (Nacho) Melero, a Section Editor for JITC, and I received by being elected as Fellows of the Academy of Immuno-Oncology (FAIO). These awards will be presented during the SITC 40th Annual Meeting at the Gaylord Hotel outside of Washington, DC. Do come and join us there for great science, these awards, and the Checkpoints in concert!

On a more somber note, JITC remembers the great contributions of another inaugural member of the FAIO, Dr. Zelig Eshhar, who pioneered the development of CAR T cells and served as a nevertheless humble and supportive member of our field.


Regards,

Michael T. Lotze, MD
Editor-in-Chief
Journal for ImmunoTherapy of Cancer

JITC   Editor Picks

JAK-STAT-activated, fratricide-resistant CAR-T cells targeting membrane-bound TNF effectively treat AML and solid tumors

Summary:

This paper is from Keio University School of Medicine in Japan, senior authored by Yuki Kagoya. Finding suitable CAR-T targets for both hematopoietic and solid tumors remains a challenge. Although acute myeloid leukemia (AML) has been targeted with CD33 and CD123 CAR-Ts, there is still room for innovation to target other molecules. Here, the authors have taken an established CAR-T target, the N-terminal fragment of tumor necrosis factor (TNF-NTF), for B-cell malignancies and multiple myeloma and applied it to AML and an ovarian tumor in vivo. TNF normally exists when produced as a transmembrane molecule, cleaved enzymatically leaving the TNF-NTF behind, thereby marking the cell. Here, the authors generated monoclonal antibodies to the TNF-NTF that could be engineered into a CAR-T construct. Furthermore, when soluble TNF is produced by AML, this can suppress normal hematopoiesis and enable expansion of the malignant clone. The authors have taken a couple of imaginative steps, knocking out TNF in the CAR-T using CRISPR/Cas9 to limit fratricide (although diminishing cytotoxicity). In addition, they promoted cell growth and survival in vivo by engineering a chimeric receptor for extracellular IL-6, signaling intracellularly with the IL-7Rα chain. This promoted JAK/STAT signaling constitutively. When applied to either the THP1-GL leukemia model or a TNF-secreting ovarian cancer, this engineered CAR-T could drive control of tumor. It seems that a variety of tumor types, but especially ovarian and endometrial cancer, can secrete TNF and thus might be additional solid tumor targets for this approach. 

Disruption of cell-intrinsic PCSK9 enhances the antitumor efficacy of CD8+ T cells

Summary: 


This paper from Shenzhen, Shantou, and Beijing in China (as well as Rotterdam in the Netherlands), takes the application of inhibiting the proprotein convertase subtilisin/kexin type 9 (PCSK9) a step further, showing that PCSK9 limits the effectiveness of CD8+ T cells in vivo. A major current means to limit low-density lipoproteins and cholesterol in patients has been the application of monoclonal antibodies to PCSK9, a highly effective means and an alternative to statins to limit cardiovascular events, including stroke and myocardial infarctions. Although it had been recognized previously that PCSK9, an ectoenzyme on the cell surface that cleaved lipid receptors, could also cleave MHC class I molecules, its role in T cells themselves had not been explored. Here, the authors showed in two murine tumor models (figure 1 in their paper; both a pancreatic tumor and a melanoma) that marked inhibition of tumor growth was found in global knockouts of PCSK9. They went on to specifically demonstrate that this increased CD8+ TIL within the tumor and furthermore examined differentially expressed genes in the CD8 cells. This showed significant differences in genes related to T cell function or differentiation (Lef1, Sell, Lag3, Pdcd1, Ifng) as well as CD36, a lipid receptor, in Pcsk9-deficient CD8+ TIL. In wild type tumor models, mRNA for PCSK9 was only found on CD8+ TIL but not on CD4+ T cells, CD19+ B cells, NK1.1+ NK cells, or CD11b+ cells within the TIL population. Synergy in adoptive transfer models with checkpoint blockade was shown. Application to human B7-H3-directed CAR-T cells showed enhanced in vitro and in vivo (in NCG mice) antitumor activity.

 

Targeting HK3 in tumor-associated macrophages enhances antitumor immunity through augmenting antigen cross-presentation in cervical cancer

Summary: 


This paper, too, is from China, Wuhan and Hangzhou, demonstrating that a proximal enzyme important in glycolysis, hexokinase 3 (HK3), plays a critical role in also suppressing cross-presentation in tumor associated macrophages (TAMs). Although expression of HK3 in TAMs in cervical cancer in 119 patients that they examined was associated with greater T-cell infiltrate, it was also associated with worse prognosis. It also progressively increased in precursor cervical intraepithelial neoplasia lesion through to its greatest expression in overt tumors. Furthermore, CD163, MRC1, MS4A4A, TREM2, the fibrosis-related gene FN1, and the angiogenesis-associated gene ACE were found in TAMs. When HK3 is knocked down in the myeloid THP-1 cells, upregulation of important immunostimulatory genes, including CD80, CD86, and NOS2, was found. HK3high macrophages demonstrated increased expression of lysosomal markers (LAMP1, LAMP2, CTSL, CTSB) and downregulation of proteasomal proteins (PSME1, PSMB8, PSMB9), consistent with it enhancing lysosomal protein degradation and limiting antigen cross-presentation. There are currently no available small molecule drugs nor targeted protein degraders available for this target, but metformin, a widely available and applied therapeutic, diminishes expression in TAMs, and when applied in murine tumor models, mediated important antitumor effects alone and in combination with immune checkpoint blockade.

 

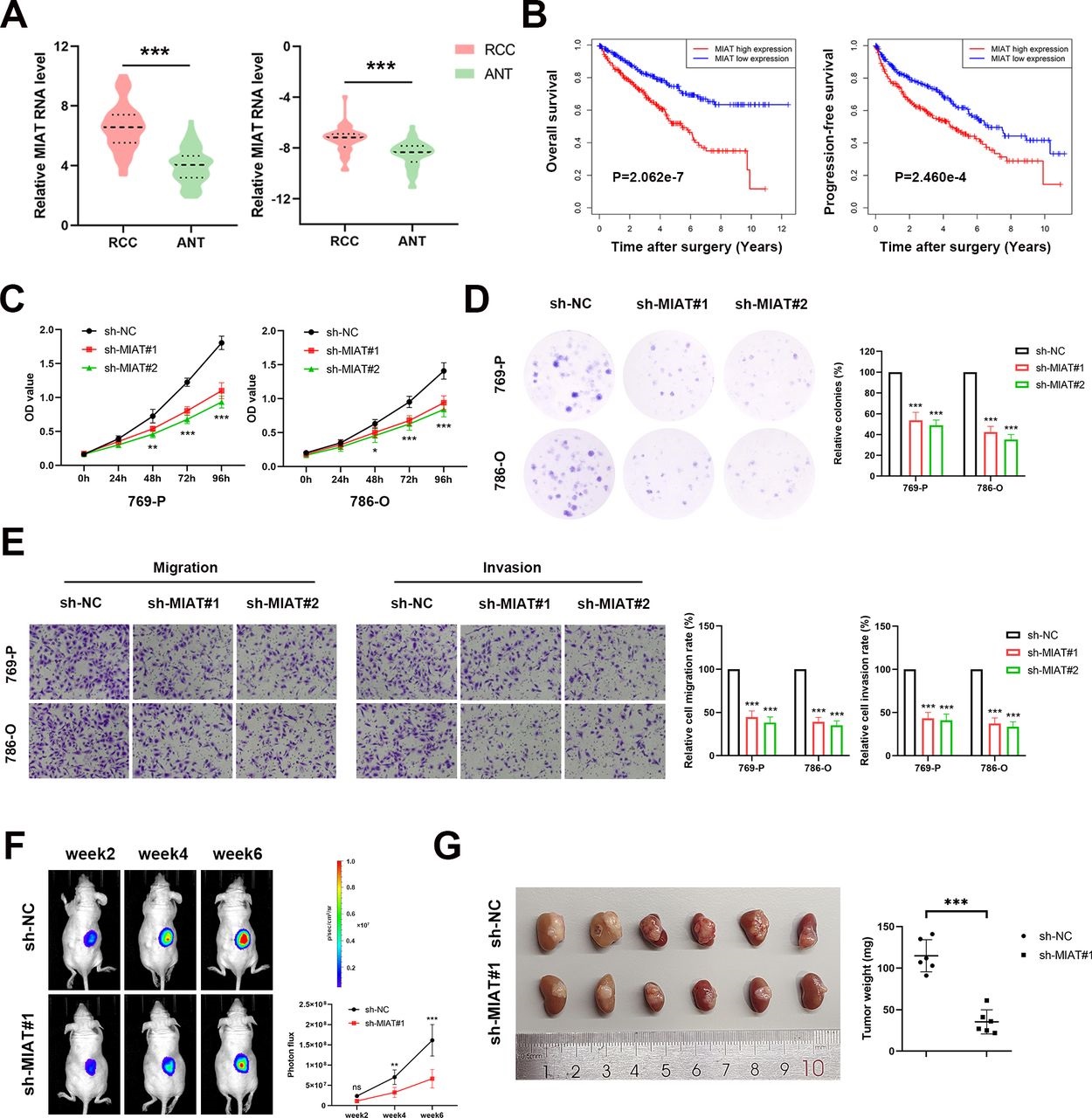
MIAT promotes tumor-infiltrating CD8+ T-cell exhaustion and malignant progression of renal cell carcinoma via activating JAK3/STAT3 pathway

Summary: 



The multi-site authors from Beijing, Guangzhou, Ji’an, and Hangzhou screened 66 long non-coding RNAs (lnRNA) for their expression in tumors harboring exhausted T cells in patients with renal cell carcinoma. They identified the so-called “myocardial infarction associated transcript,” or MIAT, as being associated with exhaustion, and when high, associated with poor prognosis. Also known as Gomafu or RNCR2, MIAT is one of the lnRNAs which are generally >200 nucleotides and RNA polymerase II transcripts, mostly expressed in the nucleus. MIAT has 5 exons and a molecular length of 30,051 bases. It is, as its name suggests, highly expressed in the setting of myocardial infraction but also upregulated in ischemic stroke, neuroendocrine prostate cancer, non-small cell lung cancer, diabetic cardiomyopathy, cataract, chronic chagas disease cardiomyopathy, chronic lymphocytic leukemia, and down-regulated in schizophrenia, diabetic nephropathy, and bone disease. The investigators showed that MIAT in renal cell carcinoma with exhausted CD8+ T cells was associated with ETS1 and the JAK3 promoter, forming a trimeric complex to promote JAK3/STAT3 activation in the tumor. Less clear was the downstream mechanisms by which this led to T cell exhaustion, but it was positively correlated with expression of PD1, LAG3, and TIGIT in associated T cells. The MIAT-low group were more responsive to nivolumab in randomized studies previously performed and compared with everolimus administration. Furthermore, when examining MIAT expression and its knockdown in renal cancer lines, they showed in murine models that they could reduce T cell exhaustion. Using MIAT as a prognostic factor and as a potential target in emergent therapies seems promising.

Interview with JITC  Editor-in-Chief Dr. Michael Lotze

Watch a recent interview with JITC Editor-in-Chief Dr. Michael Lotze as he sat down with publishing colleagues at the BMJ Group. Hear him talk about his career, what JITC looks for in submissions, artificial intelligence, research integrity, and more. Then, get the opportunity to meet him in person at SITC’s 40th Anniversary Annual Meeting on Saturday, November 8 at 11:15 p.m. ET in National Harbor, MD.
Learn more and register for the meeting here.
Interview With Dr. Lotze

Popular Archive Articles

The selections below represent some of the most popular content published in JITC over the past two years. Explore additional thematic content in JITC's Collections or access the rest of JITC's archives for a look at all the journal has to offer.

Metformin improves cancer immunotherapy by directly rescuing tumor-infiltrating CD8 T lymphocytes from hypoxia-induced immunosuppression(5 May 2023)
RESEARCH

MCT4 blockade increases the efficacy of immune checkpoint blockade (25 October 2023)
RESEARCH

Eganelisib combined with immune checkpoint inhibitor therapy and chemotherapy in frontline metastatic triple-negative breast cancer triggers macrophage reprogramming, immune activation and extracellular matrix reorganization in the tumor microenvironment (30 August 2024)
RESEARCH

Non-invasive multimodal CT deep learning biomarker to predict pathological complete response of non-small cell lung cancer following neoadjuvant immunochemotherapy: a multicenter study (3 September 2024)
RESEARCH

APC Discounts

As a way to thank the SITC members who work tirelessly to advance the science and improve the lives of cancer patients, SITC members who are first, last, or corresponding authors on JITC articles at the time of acceptance will receive discounted Article Processing Charges (APCs). This discount is applied post-acceptance, at which point a discount code is shared with the corresponding author. Learn more.

JITC also offers full waivers for the full APC (100% discount of the APC) where all authors are based in low-income countries (see policy). Requests for waivers must be made prior to submission. For additional information regarding these discounts, as well as institutional arrangements and editor/reviewer discounts, view the journal's APC policy. Additional questions may be directed to JITCEditor@sitcancer.org.

0 comments
22 views

Permalink