JITC Digest December 2023

By JITC Publications posted 12-20-2023 00:00

  
jitc-logo.gif

Inside this Issue:

Letter from the Editor

Hello JITC Readers, pedro-romero_1__1_.jpg

Welcome to the last edition of the JITC Digest in 2023. It’s been another wonderfully successful year for the journal, one that saw the publication of more than 400 articles and the engagement of nearly 1,300 unique reviewers. Additionally, 2023 featured the completion of our special series on liquid biopsies while commencing a new collection on computational I-O. I am also extremely proud of the inaugural Peer Review Mentorship Program graduates and their mentors that helped make the experience a resounding success and paved the way for an even larger number of participants in the coming year.

Before we look ahead to 2024, I would like to highlight a few recent articles that come from across the globe and span our original research sections. A multicenter randomized phase II trial by Benedetta Pellegrino et al demonstrates the utility of subcutaneous (SC) trastuzumab as an alternative for patients with early-stage HER2-positive breast cancer. Their findings suggest that this SC approach, which is more patient friendly, may lead to improved stromal tumor infiltrating lymphocytes compared with intravenous administration.

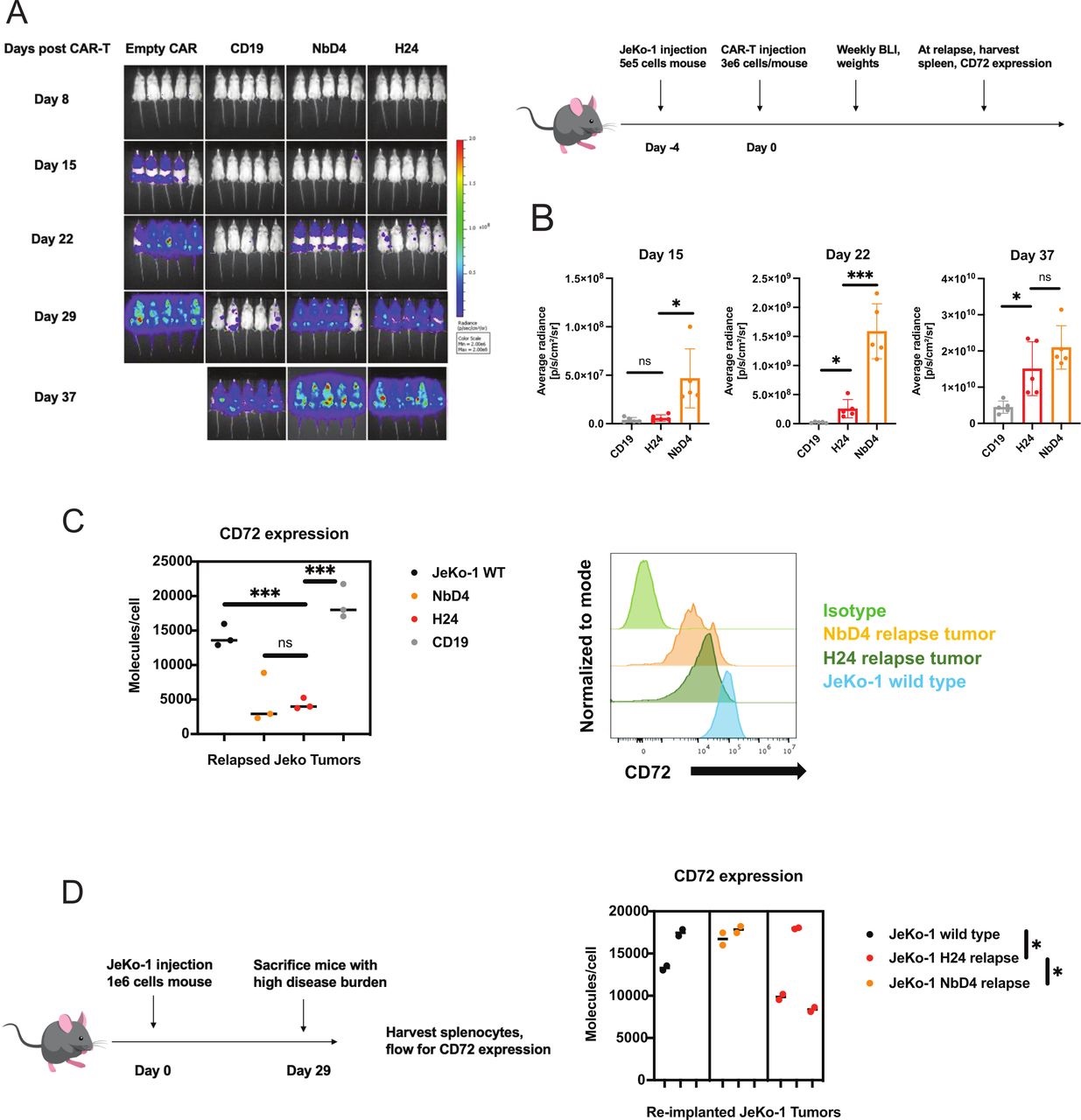
William C. Temple and colleagues humanized previously generated anti-CD72 nanobodies from which the resulting CD72 CAR-T cells were evaluated both in vitro and in vivo against preclinical models of B cell acute lymphoblastic leukemia and B cell non-Hodgkin’s lymphoma. Describing preclinical characterization and development of a novel cellular therapy, their work also informs CAR design principles to support a future, first-in-human phase I clinical trial to evaluate humanized CD72 nanoCARs in patients with CD72+ B cell malignancies that do not respond to CD19 CAR-T cell therapy.

Check out these selections and more in the Editor Picks below. Most importantly, I wish you all a happy holiday season and best wishes in the new year!

Regards,
James L. Gulley, MD, PhD, FACP
Journal for ImmunoTherapy of Cancer Interim Editor-in-Chief


JITC
Editor Picks

Intraperitoneal administration of a modified vaccinia virus Ankara confers single-chain interleukin-12 expression to the omentum and achieves immune-mediated efficacy against peritoneal carcinomatosis

Ángela Bella, Leire Arrizabalaga, Claudia Augusta Di Trani, Jose Gonzalez-Gomariz, Celia Gomar, Joan Salvador Russo-Cabrera, Irene Olivera, Assunta Cirella, Myriam Fernandez-Sendin, Maite Alvarez, Alvaro Teijeira, Cigdem Atay, José Medina-Echeverz, Maria Hinterberger, Hubertus Hochrein, Ignacio Melero, Pedro Berraondo, Fernando Aranda
Journal for ImmunoTherapy of Cancer 2023;11:e006702 (2 November 2023)
RESEARCH
Summary:
Peritoneal carcinomatosis is a metastasis that occurs in an advanced stage of cancers such as ovarian and colon cancer. This study examines a modified vaccinia virus Ankara (MVA) that expresses a single chain IL-12 (scIL-12) as a potential therapeutic intervention. Using MC38 colon cancer cells in C57BL/6 mice as a model system, scIL-12 MVA was administered intraperitoneally (IP), intravenously (IV), or intratumorally (IT). IP injection of scIL-12 demonstrated greater anti-tumor activity than IV or IT. IP administration also demonstrated a greater CD8+ T cell response and safety profile than IV, with better tissue tropism to the omentum, which is known to be an important source of anti-tumor immunity in the peritoneal cavity. A single administration was sufficient to eradicate MC38 tumors from the mice and protect against rechallenges. Taken together, these data show a promising technique to target carcinomatosis. 

Targeting myeloid checkpoint Siglec-10 reactivates antitumor immunity and improves anti-programmed cell death 1 efficacy in gastric cancer

Kunpeng Lv, Mengyao Sun, Hanji Fang, Jieti Wang, Chao Lin, Hao Liu, Heng Zhang, He Li, Hongyong He, Yun Gu, Ruochen Li, Fei Shao, Jiejie Xu
Journal for ImmunoTherapy of Cancer 2023;11:e007494 (7 November 2023)
RESEARCH 


Summary:
The aim of this research is to characterize a potential treatment that will improve effectiveness of immunotherapy in gastric cancer (GC). The expression of Siglec-10 on tumor-associated macrophages (TAMs) is associated with an unfavorable prognosis and resistance to chemotherapy and pembrolizumab treatment. Siglec-10+ TAMs also demonstrated an immunosuppressive phenotype by hindering T cell-mediated anti-tumor responses. Ex vivo analysis of GC cells following blockade of Siglec-10+ TAMs compared to untreated GC cells demonstrated an increase in CD8+ T cells that are capable of expressing activation markers and fewer T-regulatory cells. When combined with an anti-PD-1 treatment, there was an enhanced proliferation of CD8+ T cells and death of tumor cells. These data demonstrate that Siglec-10+ TAMs are major contributors to the immunosuppressive environment in GC, and blockade of Siglec-10+ TAMs may increase the efficacy of anti-PD-1 treatment in patients with GC. 

Framework humanization optimizes potency of anti-CD72 nanobody CAR-T cells for B-cell malignancies

William C Temple, Matthew A Nix, Akul Naik, Adila Izgutdina, Benjamin J Huang, Gianina Wicaksono, Paul Phojanakong, Juan Antonio Camara Serrano, Elizabeth P Young, Emilio Ramos, Fernando Salangsang, Veronica Steri, Simayijiang Xirenayi, Michelle Hermiston, Aaron C Logan, Elliot Stieglitz, Arun P Wiita
Journal for ImmunoTherapy of Cancer 2023;11:e006985 (24 November 2023)
RESEARCH


Summary:  
With a high percentage of relapse in patients with B cell malignancies following anti-CD19 CAR-T cell therapy, alternative strategies are needed. Recent work on nanobody-based CAR-T cells has gained traction, with a regulatory approval of a nanoCAR for multiple myeloma. However, the area is still understudied compared to single-chain variable fragment-based CAR-T cells. This research group humanized their previously generated anti-CD72 nanobodies and the resulting CD72 CAR-T cells were evaluated both in vitro and in vivo against preclinical models of B cell acute lymphoblastic leukemia and B cell non-Hodgkin’s lymphoma. Results showed an increased potency compared to the non-humanized CD72 CAR-T cells and showed promise as a novel cellular therapy for patients with CD72+ B cell malignancies who do not respond to CD19 CAR-T cell therapy. Additionally, this study informed important design principles of CAR-T development.   

Randomized, open-label, phase II, biomarker study of immune-mediated mechanism of action of neoadjuvant subcutaneous trastuzumab in patients with locally advanced, inflammatory, or early HER2-positive breast cancer—Immun-HER trial (GOIRC-01-2016)

Benedetta Pellegrino, Chiara Tommasi, Olga Serra, Stefania Gori, Elisabetta Cretella, Massimo Ambroggi, Antonio Frassoldati, Giancarlo Bisagni, Chiara Casarini, Emilio Bria, Luisa Carbognin, Elena Fiorio, Antonella Mura, Claudio Zamagni, Lorenzo Gianni, Alberto Zambelli, Filippo Montemurro, Michele Tognetto, Renata Todeschini, Gabriele Missale, Nicoletta Campanini, Enrico Maria Silini, Giuseppe Maglietta, Antonino Musolino
Journal for ImmunoTherapy of Cancer 2023;11:e007667 (28 November 2023)
RESEARCH

Summary:
Despite effective treatment with pertuzumab, intravenous (IV) trastuzumab and chemotherapy, relapse in early-stage HER2-positive breast cancer (BC) occurs in up to 25% of patients. Subcutaneous (SC) administration of the HER2-specific monoclonal antibody trastuzumab has demonstrated similar safety and efficacy to IV administration. When given SC, trastuzumab goes to the draining lymph nodes and can drive an immune response more effectively. Importantly, high stromal tumor-infiltrating lymphocytes (sTILs) are correlated with a good prognosis. Thus, this trial examined how the route of administration of trastuzumab may impact the subsequent sTILS. The primary endpoint analysis was at least four patients with high sTILs of the 15 with residual disease. In the IV treatment arm, only three patients showed high sTILs (27%) while the SC arm showed six patients (46%). These data highlight the validity of SC trastuzumab as an alternative administration route for patients with early-stage HER2-positive BC.   
 



Other Recent JITC Articles

view other articles from this issue

Popular Archive Articles

The selections below represent some of the most popular content published in JITC over the past two years. Explore additional thematic content in JITC's Collections or access the rest of JITC's archives for a look at all the journal has to offer. 

Role of Fcγ receptors in HER2-targeted breast cancer therapy

Antonino Musolino, William J Gradishar, Hope S Rugo, Jeffrey L Nordstrom, Edwin P Rock, Fernanda Arnaldez,
Mark D Pegram
Journal for ImmunoTherapy of Cancer 2022;10:e003171 (6 January 2022)

REVIEW

Neoadjuvant programmed cell death 1 blockade combined with chemotherapy for resectable esophageal squamous cell carcinoma

Weixiong Yang, Xiangbin Xing, Sai-Ching Jim Yeung, Siyu Wang, Wenfang Chen, Yong Bao, Fang Wang, Shiting Feng, Fang Peng, Xiaoyan Wang, Shuling Chen, Minghui He, Ning Zhang, Honglei Wang, Bo Zeng, Zhenguo Liu, Biniam Kidane, Christopher W Seder, Kazuo Koyanagi, Yaron Shargall, Honghe Luo, Sui Peng, Chao Cheng
Journal for ImmunoTherapy of Cancer 2022;10:e003497 (12 January 2022)

RESEARCH

Biomarker analysis from CheckMate 214: nivolumab plus ipilimumab versus sunitinib in renal cell carcinoma

Robert J Motzer, Toni K Choueiri, David F McDermott, Thomas Powles, Yann-Alexandre Vano, Saurabh Gupta, Jin Yao, Celine Han, Ron Ammar, Simon Papillon-Cavanagh, Shruti S Saggi, M Brent McHenry, Petra Ross-Macdonald, Megan Wind-Rotolo
Journal for ImmunoTherapy of Cancer 2022;10:e004316 (18 March 2022)

RESEARCH

Emerging NK cell therapies for cancer and the promise of next generation engineering of iPSC-derived NK cells

Monika Semmrich, Jean-Baptiste Marchand, Laetitia Fend, Matilda Rehn, Christelle Remy, Petra Holmkvist, Nathalie Silvestre, Carolin Svensson, Patricia Kleinpeter, Jules Deforges, Fred Junghus, Kirstie L Cleary, Mimoza Bodén, Linda Mårtensson, Johann Foloppe, Ingrid Teige, Eric Quéméneur, Björn Frendéus
Journal for ImmunoTherapy of Cancer 2022;10:e00348 (19 January 2022)

REVIEW

SITC Members Receive Substantial Discounts on Article Processing Charges

As a way to thank the SITC members who work tirelessly to advance the science and improve the lives of cancer patients, SITC will provide members with a substantial discount on processing fees for all accepted JITC articles.

 
Become a SITC Member Today!

JITC also offers waivers for the APC (100% discount of the APC) where all authors are based in low-income countries (see policy). Requests for waivers must be made prior to submission. For additional information regarding these discounts, as well as institutional arrangements, view the journal's APC policy. Additional questions may be directed to JITCEditor@sitcancer.org.

0 comments
3 views

Permalink