JITC Digest November 2023

By JITC Publications posted 11-22-2023 00:00

  
jitc-logo.gif

Inside this Issue:

Letter from the Editor

Hello JITC Readers, pedro-romero_1__1_.jpg

Welcome to the latest edition of the JITC Digest. It is hard to believe that SITC’s 2023 Annual Meeting and Pre-Conference Programs were underway two weeks ago. It was wonderful to meet so many of you amidst the beautiful backdrop of sunny San Diego. Whether you attended in person or virtually, I hope you enjoyed the many quality sessions offered throughout the meeting and had a chance to connect with friends and colleagues.

Among those recognized at SITC 2023, I would like to send a heartfelt congratulations to Jeffrey S. Weber, MD, PhD, recipient of the 2023 “Pedro J. Romero Service to JITC Award.” I also congratulate the JITC Best Paper Award recipients on their outstanding original research. Learn more about all JITC awardees as well as the 2023 JITC Peer Review Mentorship Program graduates below. We welcome them to the team as our newest reviewers and thank all of you who have served in this crucial role for JITC. If you haven’t applied but are interested in volunteering to serve as a peer reviewer, please send us your application!

The excitement continues as we announce the first two publications in a new series of review articles on “Computational Immuno-Oncology,” edited by Alan Hutson, PhD. Be sure to check back throughout 2023–2024 for new articles. In addition to these reviews, there are numerous original research highlights for the past month of publications, including Eunhee Lee and colleagues demonstrating how an asymmetric anti-CLL-1×CD3 bispecific antibody shows promise for treating patients with acute myeloid leukemia that would likely result in less cytotoxicity than existing therapies. Elsewhere, Abdul Rafeh Naqash et al show how C-reactive protein could serve as a blood-based prognostic marker in patients with non-small cell lung cancer undergoing immune checkpoint inhibitor treatment.

I thank you all for your continued support of the journal. If we didn’t connect at SITC 2023, I hope to see you next November for SITC 2024 in Houston!
 

Regards,
James L. Gulley, MD, PhD, FACP
Journal for ImmunoTherapy of Cancer Interim Editor-in-Chief

JITC Editor Picks

SGN-B7H4V, an investigational vedotin ADC directed to the immune checkpoint ligand B7-H4, shows promising activity in preclinical models

Elizabeth Gray, Michelle Ulrich, Angela Epp, Patrick Younan, Disha Sahetya, Kelly Hensley, Sean Allred, Li-Ya Huang, Julie Hahn, Kristen Gahnberg, Piper M Treuting, Esther S Trueblood, John J Gosink, Robert Thurman, Serena Wo, Kellie Spahr, Evgenia Jane Haass, Katie Snead, Dannah Miller, Mary Padilla, Alyson J Smith, Chris Frantz, Jason P Schrum, Natalya Nazarenko, Shyra J Gardai
Journal for ImmunoTherapy of Cancer 2023;11:e007572 (4 October 2023)
RESEARCH

Summary:
A variety of solid tumors express B7-H4 ligand. This ligand on binding to T-cells inhibits their proliferation and cytokine production. B7-H4 expression in tumors is also associated with lower survival rates. This antibody–drug conjugate (ADC), SGN-B7H4V, uses the clinically validated vedotin linker-payload system in combination with a human IgG1 monoclonal antibody towards B7-H4 to target solid tumors. Results showed direct in vitro killing of tumor cells by SGN-B7H4V, and successful in vivo suppression of Renca tumor growth in mouse models. In combination with anti-PD-1, SGN-B7H4V successfully induced long-term immune memory in Renca-tumor-bearing mouse models. This ADC has promising pre-clinical data and is now being examined in a phase 1 study in advanced solid tumors (NCT05194072).

Asymmetric anti-CLL-1×CD3 bispecific antibody, ABL602 2+1, with attenuated CD3 affinity endows potent antitumor activity but limited cytokine release

Eunhee Lee, Shinai Lee, Sumyeong Park, Yong-Gyu Son, Jiseon Yoo, Youngil Koh, Dong-Yeop Shin, Yangmi Lim, Jonghwa Won
Journal for ImmunoTherapy of Cancer 2023;11:e007494 (17 October 2023)
RESEARCH 


Summary:
The goal of this study was to develop a novel asymmetric bispecific antibody for treating acute myeloid leukemia (AML) that targets CLL-1 and CD3 (known as ABL602). CLL-1 is a surface marker of blasts in AML. Of the candidates tested, ABL602 2+1 has two Fab CLL-1 targeting domains with the second linked to the CD3 Fab, causing steric hinderance. This demonstrated strong T-cell activation and tumor-killing capabilities in AML cell lines. Additionally, in subcutaneous and orthotopically engrafted AML mouse models, ABL602 2+1 efficiently inhibited tumor progression. In contrast to reference ABL602 1+1, ABL602 2+1 showed limited CD3 binding in the absence of CLL-1 and cytokine release was not induced in response to exposure to the bispecific antibody. These data demonstrate that ABL602 2+1 is a promising candidate for treating patients with AML that would likely result in less cytotoxicity than existing therapies.

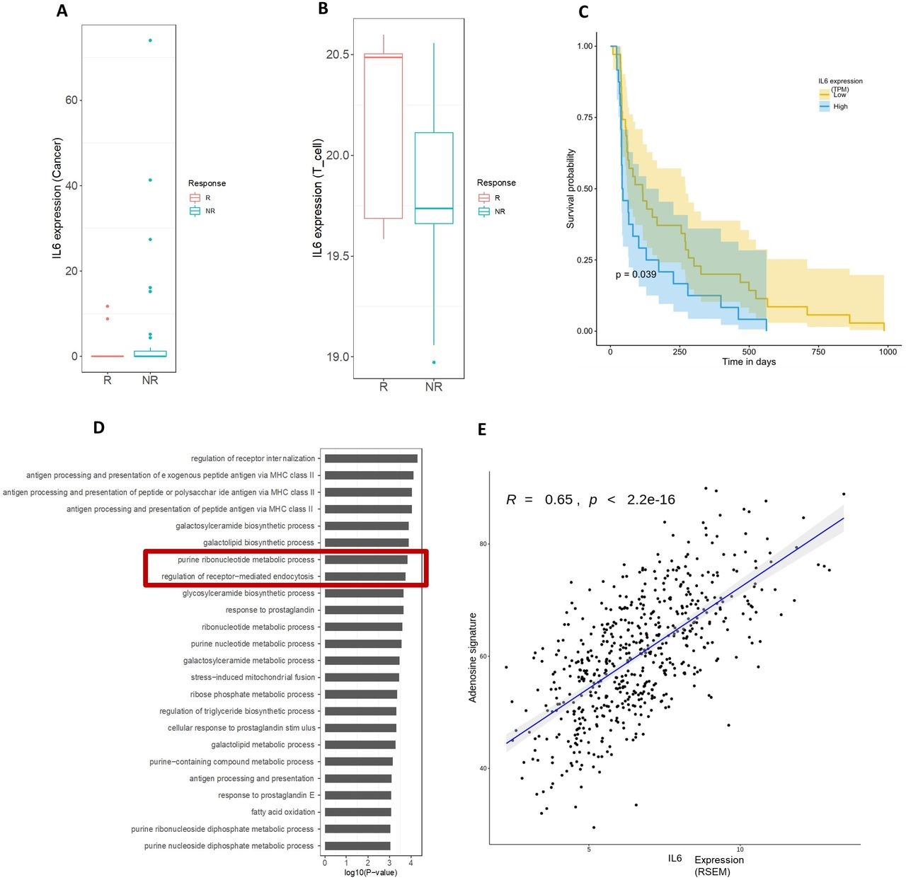
Increased interleukin-6/C-reactive protein levels are associated with the upregulation of the adenosine pathway and serve as potential markers of therapeutic resistance to immune checkpoint inhibitor-based therapies in non-small cell lung cancer

Abdul Rafeh Naqash, Justin D McCallen, Emma Mi, Sanna Iivanainen, Mona A Marie, Daria Gramenitskaya, James Clark, Jussi Pekka Koivunen, Shravanti Macherla, Sweta Jonnalagadda, Shanker Polsani, Rahim Ali Jiwani, Maida Hafiz, Mahvish Muzaffar, Leonardo Brunetti, Chipman R G Stroud, Paul R Walker, Kun Wang, Youngmin Chung, Eytan Ruppin, Se-Hoon Lee, Li V Yang, David J Pinato, Joo Sang Lee, Alessio Cortellini
Journal for ImmunoTherapy of Cancer 2023;11:e007310 (18 October 2023)

RESEARCH


Summary:  
C-reactive protein (CRP) and interleukin-6 (IL-6) are systemic immune modulators of anti-tumor responses. This study (n=385) examined the relationship between CRP and IL-6 and patient outcome assessments in patients with non-small cell lung cancer (NSCLC) who were treated with immune checkpoint inhibitor (ICI) therapy. High CRP (≥10mg/L) seen in two-thirds of the patients was confirmed as an independent predictor of increased risk of death and lower probability of achieving disease response. Bulk RNA sequencing data of lung adenocarcinomas demonstrated higher IL-6 expression in the tumor cells of non-responders and enrichment of the purinergic pathway. In summary, these data suggest that CRP could be a readily available blood-based prognostic marker in patients with NSCLC undergoing ICI treatment and implicates a link between the CRP/IL-6 axis and the immunosuppressive adenosine pathway that could drive inferior responses to ICI therapy and could offer novel combination therapeutic strategies.

Longitudinal evaluation of the biodistribution and cellular internalization of the bispecific CD3xTRP1 antibody in syngeneic mouse tumor models

Gerwin Gerhard Wemke Sandker, Jim Middelburg, Evienne Wilbrink, Janneke Molkenboer-Kuenen, Erik Aarntzen, Thorbald van Hall, Sandra Heskamp
Journal for ImmunoTherapy of Cancer 2023;11:e007596 (29 October 2023)
RESEARCH

Summary:
This study aimed to increase the understanding of the pharmacokinetics of CD3 bispecific antibody (CD3-bsAb) treatment. Radiolabeled CD3xTRP1 and C57BL/6J mice bearing TRP-1 positive and negative tumors over time were used to examine the process of binding, biodistribution, and internalization. Tumor growth and immunohistochemistry were also measured to evaluate anti-tumor therapy effects. Results showed that CD3xTRP1 specifically targeted TRP-1 positive tumors and CD3-rich organs. Uptake of the CD3-bsAb peaked at 24 hours post injection and was primarily receptor mediated. TRP1-positive tumors showed high influx of CD8+ T cells and neutrophils following CD3xTRP1 treatment. This influx corresponded with increased necrosis and tumor growth delay. These data demonstrate important mechanistic details of CD3-bsAb treatment and will facilitate future optimization of CD3-bsAb therapies.  

Other Recent JITC Articles

view other articles from this issue

2023 JITC Award Recipients

2023 Pedro J. Romero Service to JITC Award

Congratulations to Jeffrey S. Weber, MD, PhD, the recipient of this year’s Pedro J. Romero Service to JITC Award. Nominated and selected by Society for Immunotherapy of Cancer (SITC) colleagues in recognition of his commendable dedication to the journal and distinguished record of service, Dr. Weber has made innumerable contributions to JITC and the immuno-oncology field. 

Jeffrey S. Weber, MD, PhD
Laura and Isaac Perlmutter Cancer Center at NYU Langone Health

2023 JITC Best Paper Award Recipients
The journal proudly congratulates the 2023 JITC Best Paper Award recipients. Learn more about the outstanding original research selected in each of the five categories and view the complete list of recipients here.


2023
JITC Peer Review Mentorship Program Graduates

 Congratulations to the JITC Peer Review Mentorship Program Graduates who completed the 2023 program,
reviewing one manuscript approximately every six weeks with their mentors from January–September,
and represent the inaugural class:

Yash Agarwal, PhD

Vaishali Aggarwal, PhD

Babajide Ajayi, PhD

Muhammad Awidi, MD

Elham Beyranvand Nejad, PhD

Avik Dutta, PhD

Jinesh Gheeya, MD, PhD

Katja Harbst, PhD

Sara Labiano, PhD

Yan Leyfman, MD

John Ligon, MD

Elise Nassif, MD

Dionisia Quiroga, DO, PhD

Kishu Ranjan, PhD

Ignacio Retamal, PhD

Aditi Singh, MD

Todd Triplett, PhD

Eric Vick, MD, PhD

JITC also sends its sincere gratitude and appreciation to the 2023 mentors for their generous time and commitment to the program, providing structural guidance on peer review:
Esra A Akbay, PhD; Alessio Cortellini, MD, PhD; Sofia Gameiro, PhD; Khashayarsha Khazaie, PhD; 
Il Minn, PhD; Ravi Patel, MD, PhD; Graham Pawelec, PhD; Nirali Shah, MD; Walter Storkus, PhD.

 

Learn more about the Peer Review Mentorship Program and how to become a volunteer reviewer for JITC

Popular Archive Articles

In honor of the JITC Best Paper Award recipients, the selections below look back at some the previous winners in recent years. Explore thematic content in JITC's Collections or access the rest of JITC's archives for a look at
all the journal has to offer.

Acute kidney injury in patients treated with immune checkpoint inhibitors

Shruti Gupta, Samuel A P Short, Meghan E Sise, Jason M Prosek, Sethu M Madhavan, Maria Jose Soler, Marlies Ostermann, Sandra M Herrmann, Ala Abudayyeh, Shuchi Anand, Ilya Glezerman, Shveta S Motwani, Naoka Murakami, Rimda Wanchoo, David I Ortiz-Melo, Arash Rashidi, Ben Sprangers, Vikram Aggarwal, A Bilal Malik, Sebastian Loew, Christopher A Carlos, Wei-Ting Chang, Pazit Beckerman, Zain Mithani, Chintan V Shah, Amanda D Renaghan, Sophie De Seigneux, Luca Campedel, Abhijat Kitchlu, Daniel Sanghoon Shin, Sunil Rangarajan, Priya Deshpande, Gaia Coppock, Mark Eijgelsheim, Harish Seethapathy, Meghan D Lee, Ian A Strohbehn, Dwight H. Owen, Marium Husain, Clara Garcia-Carro, Sheila Bermejo, Nuttha Lumlertgul, Nina Seylanova, Lucy Flanders, Busra Isik, Omar Mamlouk, Jamie S Lin, Pablo Garcia, Aydin Kaghazchi, Yuriy Khanin, Sheru K Kansal, Els Wauters, Sunandana Chandra, Kai M Schmidt-Ott, Raymond K Hsu, Maria C Tio, Suraj Sarvode Mothi, Harkarandeep Singh, Deborah Schrag, Kenar D Jhaveri, Kerry L Reynolds, Frank B Cortazar, David E Leaf
Journal for ImmunoTherapy of Cancer 2021;9:e003467 (8 October 2021)

RESEARCH

Gut microbiome is associated with the clinical response to anti-PD-1 based immunotherapy in hepatobiliary cancers

inzhu Mao, Dongxu Wang, Junyu Long, Xu Yang, Jianzhen Lin, Yiwei Song, Fucun Xie, Ziyu Xun, Yanyu Wang, Yunchao Wang, Yiran Li, Huishan Sun, Jingnan Xue, Yang Song, Bangyou Zuo, Junwei Zhang, Jin Bian, Ting Zhang, Xiaobo Yang, Lei Zhang, Xinting Sang, Haitao Zhao
Journal for ImmunoTherapy of Cancer 2021;9:e003334 (6 December 2021)

RESEARCH

Off-the-shelf Vδ1 gamma delta T cells engineered with glypican-3 (GPC-3)-specific chimeric antigen receptor (CAR) and soluble IL-15 display robust antitumor efficacy against hepatocellular carcinoma

Amani Makkouk, Xue (Cher) Yang, Taylor Barca, Anthony Lucas, Mustafa Turkoz, Jonathan T S Wong, Kevin P Nishimoto, Mary M Brodey, Maryam Tabrizizad, Smitha R Y Gundurao, Lu Bai, Arun Bhat, Zili An, Stewart Abbot, Daulet Satpayev, Blake T Aftab, Marissa Herrman
Journal for ImmunoTherapy of Cancer 2021;9:e003441 (12 December 2021)

RESEARCH

Vectorized Treg-depleting αCTLA-4 elicits antigen cross-presentation and CD8+ T cell immunity to reject ‘cold’ tumors

Monika Semmrich, Jean-Baptiste Marchand, Laetitia Fend, Matilda Rehn, Christelle Remy, Petra Holmkvist, Nathalie Silvestre, Carolin Svensson, Patricia Kleinpeter, Jules Deforges, Fred Junghus, Kirstie L Cleary, Mimoza Bodén, Linda Mårtensson, Johann Foloppe, Ingrid Teige, Eric Quéméneur, Björn Frendéus
Journal for ImmunoTherapy of Cancer 2022;10:e00348 (19 January 2022)

RESEARCH

SITC Members Receive Substantial Discounts on Article Processing Charges

As a way to thank the SITC members who work tirelessly to advance the science and improve the lives of cancer patients, SITC will provide members with a substantial discount on processing fees for all accepted JITC articles.

 
Become a SITC Member Today!

JITC also offers waivers for the APC (100% discount of the APC) where all authors are based in low-income countries (see policy). Requests for waivers must be made prior to submission. For additional information regarding these discounts, as well as institutional arrangements, view the journal's APC policy. Additional questions may be directed to JITCEditor@sitcancer.org.
0 comments
0 views

Permalink