JITC Digest September 2023

By JITC Publications posted 09-20-2023 00:00

  
jitc-logo.gif

Inside this Issue:

Letter from the Editor

Hello JITC Readers, pedro-romero_1__1_.jpg

Welcome to this month’s edition of the JITC Digest. As we move through September, for many it marks the beginning of the academic year. It also means the Society for Immunotherapy of Cancer (SITC) Annual Meeting & Pre-Conference Programs are just around the corner. Opportunities to interact with JITC will be taking place throughout the event, including a Meet-the-Editor session on Saturday, November 4th from 12:15 p.m. PT to 1:15 p.m. PT at the SITC booth and the recognition of JITC award recipients. Check back next month for the expanded details on JITC activities. I hope to see you in San Diego!

I am also proud to share the final publications that complete our special series on liquid biopsies. The review “Cell-free DNA approaches for cancer early detection and interception” by Jamie E. Medina et al recently published along with its corresponding viewpoint letter from Christian Rolfo and Alessandro Russo. Be sure to read their work and the full slate of articles in this special collection that offers insights on the biology, technologies, and clinical applications of liquid biopsies as they are increasingly utilized in cancer immunotherapy. Thank you to our fantastic Guest Editors, Dr. Valsamo Anagnostou and Dr. Mark Stewart, for their innovative approach and enthusiastic dedication in leading the development of this series. They are the backbone to this informative, engaging series. 

There also continues to be plenty of exciting original research in JITC. Elizabeth Lee Carpenter et al present the results of a clinical trial that demonstrate the safety and efficacy of autologous tumor melanoma vaccines used in the adjuvant setting in resected stage III/IV melanoma patients and may improve disease-free and overall survival. Jared Ostmeyer and colleagues show how a novel metric called the T-cell tolerant fraction may serve as a predictor of clinically significant immune-related adverse events. Don’t miss these highlights and more in the latest Digest.

Regards,
James L. Gulley, MD, PhD, FACP
Journal for ImmunoTherapy of Cancer Interim Editor-in-Chief

JITC Editor Picks

Prospective, randomized, double-blind phase 2B trial of the TLPO and TLPLDC vaccines to prevent recurrence of resected stage III/IV melanoma: a prespecified 36-month analysis

Elizabeth Lee Carpenter, Spencer Van Decar, Alexandra M Adams, Anne E O’Shea, Patrick McCarthy, Robert Connor Chick, Guy Travis Clifton, Timothy Vreeland, Franklin A Valdera, Ankur Tiwari, Diane Hale, Phillip Kemp Bohan, Annelies Hickerson, Todd Smolinsky, Katryna Thomas, Jessica Cindass, John Hyngstrom, Adam C Berger, James Jakub, Jeffrey J Sussman, Montaser F Shaheen, Xianzhong Yu, Thomas E Wagner, Mark Faries, George E Peoples
Journal for ImmunoTherapy of Cancer 2023;11:e006665 (3 August 2023)
Research

Summary:

This clinical trial addressed the safety and efficacy of autologous tumor melanoma vaccines used in the adjuvant setting in resected stage III/IV melanoma patients. This study demonstrated 3-year outcomes of the use of 3 types of dendritic cell (DC)-based cancer vaccines, or placebo. Data show that the tumor lysate, particle only (TLPO) and tumor lysate particle loaded dendritic cell (TPLDC) vaccines were most effective in disease-free survival (DFS) and overall survival (OS), while the TPLDC vaccine given with granulocyte-colony stimulating factor pretreatment for DC maturation demonstrated a DFS and OS similar to placebo treatment. This study showed that, used in the adjuvant setting, these vaccines are safe and may improve DFS and OS of patients alone, and/or in combination with checkpoint inhibitor therapy.   

Single-cell sequencing on CD8+ TILs revealed the nature of exhausted T cells recognizing neoantigen and cancer/testis antigen in non-small cell lung cancer

Hiroyasu Komuro, Shuichi Shinohara, Yasunori Fukushima, Ayako Demachi-Okamura, Daisuke Muraoka, Katsuhiro Masago, Takuya Matsui, Yusuke Sugita, Yusuke Takahashi, Reina Nishida, Chieko Takashima, Takashi Ohki, Yoshiki Shigematsu, Fumiaki Watanabe, Katsutoshi Adachi, Takashi Fukuyama, Hiroshi Hamana, Hiroyuki Kishi, Daiki Miura, Yuki Tanaka, Kousuke Onoue, Kazuhide Onoguchi, Yoshiko Yamashita, Richard Stratford, Trevor Clancy, Rui Yamaguchi, Hiroaki Kuroda, Kiyoshi Doi, Hisashi Iwata, Hirokazu Matsushita
Journal for ImmunoTherapy of Cancer 2023;11:e007180 (6 August 2023)
Research

Summary:

Single-cell RNA (scRNA) sequencing and T-cell receptor (TCR) sequencing was performed on CD8+ tumor infiltrating lymphocytes (TILs) from three surgically resected non-small cell lung cancer (NSCLC) specimens. TCR sequencing analysis of exhausted CD8+ TILs (Tex), defined by scRNA sequencing, revealed 9 total TCR clonotypes, 4 of which were neoantigens and one was KK-LC-1 antigen. Further analysis showed that stimulation of the 5 tumor-specific clonotypes resulted in variable cytokine production, with higher response in the 4 neoantigen clonotypes compared to the KK-LC-1 clonotype. These data demonstrated an approach that facilitates identification of tumor antigen targets of TCRs and the nature of CD8+ TILs which can inform immunotherapeutic development for patients with NSCLC.

T-cell tolerant fraction as a predictor of immune-related adverse events

Jared Ostmeyer, Jason Y Park, Mitchell S von Itzstein, David Hsiehchen, Farjana Fattah, Mary Gwin, Rodrigo Catalan, Shaheen Khan, Prithvi Raj, Edward K Wakeland, Yang Xie, David E Gerber
Journal for ImmunoTherapy of Cancer 2023;11:e006437 (13 August 2023)

Research

Summary:

The authors used T-cell receptor beta (TRB) locus sequencing to calculate a tolerant fraction of T cells in thymic and peripheral blood samples from an institutional registry. They sought to characterize the relationship between these tolerant fractions of T cells to subsequent immune-related adverse events (irAEs) following immune checkpoint inhibitor (ICI) treatments. The data demonstrated a significant decrease in the tolerant fraction in cases with clinically significant irAEs (p<0.001) with varying significance when subcategorized based on the type of ICI therapy. Overall, among patients receiving ICI therapy, the baseline T cell tolerant fraction from thymus or peripheral blood samples may serve as predictor of clinically significant irAEs.

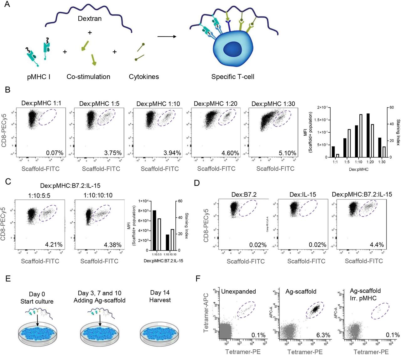
TCR-engaging scaffolds selectively expand antigen-specific T-cells with a favorable phenotype for adoptive cell therapy

Siri Amanda Tvingsholm, Marcus Svensson Frej, Vibeke Mindahl Rafa, Ulla Kring Hansen, Maria Ormhøj, Alexander Tyron, Agnete W P Jensen, Mohammad Kadivar, Amalie Kai Bentzen, Kamilla K Munk, Gitte N Aasbjerg, Jeppe S H Ternander, Christina Heeke, Tripti Tamhane, Christian Schmess, Samuel A. Funt, Julie Westerlin Kjeldsen, Anders Handrup Kverneland, Özcan Met, Arianna Draghi, Søren Nyboe Jakobsen, Marco Donia, Inge Marie Svane, Sine Reker Hadrup
Journal for ImmunoTherapy of Cancer 2023;11:e006847 (16 August 2023)

Research

Summary:

A novel adoptive cell therapy (ACT) technology termed artificial antigen-presenting scaffolds (Ag-scaffolds) was generated. Ag-scaffolds are composted of a dextran-polysaccharide backbone that holds peptide-Major Histocompatibility Complex (pMHC), cytokines, and co-stimulatory molecules and serve to expand antigen-specific T cells ex vivo to ultimately treat patients with metastatic melanoma. T cells from peripheral blood mononuclear cells of healthy donors and patients with metastatic melanoma were expanded with Ag-scaffolds. Follow-up assessment of expanded T cells demonstrated high self-renewal and tumor killing capacity with the most successful combination containing pMHC, interleukin-2 (IL-2), and IL-21. By generating a 30 melanoma-epitope cocktail of Ag-scaffold product, the authors were able to expand tumor-specific T cells from 60-70% of patients with melanoma. These data demonstrate the promise of Ag-scaffold technology in enhancing ACT. 

Other Recent JITC Articles

view other articles from this issue


Special Series on Liquid Biopsies

JITC’s complete special series, “Liquid Biopsies Coming of Age: Biology, Emerging Technologies, and Clinical Translation,” is now available. Edited by Valsamo Anagnostou, MD, PhD, and Mark D. Stewart, PhD, this JITC collection is authored by leading voices in cancer biology, technology development, and immuno-oncology, and features authoritative review articles on liquid biopsy- and ctDNA-related uses in immuno-oncology, with accompanying clinically-focused viewpoint letters from expert physicians.
“Liquid Biopsies Coming of Age: Biology, Emerging Technologies, and Clinical Translation” serves as a valuable resource to support continued research and validation of the use of liquid biopsies to deliver the earliest, best clinical care with precision.

View the complete series in JITC.


Popular Archive Articles

The selections below represent some of the most popular content published in JITC over the past few years. Explore additional thematic content in JITC's Collections or access the rest of JITC's archives for a look at all the journal has to offer.

Severity of COVID-19 in patients with lung cancer: evidence and challenges

Antonio Passaro, Christine Bestvina, Maria Velez Velez, Marina Chiara Garassino, Edward Garon, Solange Peters
Journal for ImmunoTherapy of Cancer 2021;9:e002266 (18 March 2021)
REVIEWS

Association between body mass index, dosing strategy, and efficacy of immune checkpoint inhibitors

Murtaza Ahmed, Mitchell S von Itzstein, Thomas Sheffield, Shaheen Khan, Farjana Fattah, Jason Y Park, Vinita Popat, Jessica M Saltarski, Yvonne Gloria-McCutchen, David Hsiehchen, Jared Ostmeyer, Saad A Khan, Nazima Sultana, Yang Xie, Quan-Zhen Li, Edward K Wakeland, David E Gerber
Journal for ImmunoTherapy of Cancer 2021;9:e002349 (14 June 2021)
RESEARCH

Safety and antitumor activity of dostarlimab in patients with advanced or recurrent DNA mismatch repair deficient/microsatellite instability-high (dMMR/MSI-H) or proficient/stable (MMRp/MSS) endometrial cancer: interim results from GARNET—a phase I, single-arm study

Ana Oaknin, Lucy Gilbert, Anna V Tinker, Jubilee Brown, Cara Mathews, Joshua Press, Renaud Sabatier, David M O’Malley, Vanessa Samouelian, Valentina Boni, Linda Duska, Sharad Ghamande, Prafull Ghatage, Rebecca Kristeleit, Charles Leath III, Wei Guo, Ellie Im, Sybil Zildjian, Xinwei Han, Tao Duan, Jennifer Veneris, Bhavana Pothuri
Journal for ImmunoTherapy of Cancer 2022;10:e003777 (21 January 2022) 
RESEARCH

Therapeutic targeting of PD-1/PD-L1 blockade by novel small-molecule inhibitors recruits cytotoxic T cells into solid tumor microenvironment

Rita C. Acúrcio, Sabina Pozzi, Barbara Carreira, Marta Pojo, Nuria Gómez-Cebrián, Sandra Casimiro, Adelaide Fernandes, Andreia Barateiro, Vitor Farricha, Joaquim Brito, Ana Paula Leandro, Jorge A R Salvador, Luís Graça, Leonor Puchades-Carrasco, Luís Costa, Ronit Satchi-Fainaro, Rita C. Guedes, Helena F. Florindo
Journal for ImmunoTherapy of Cancer 2022;10:e004695 (21 July 2022)
RESEARCH

SITC Members Receive Substantial Discounts on Article Processing Charges

As a way to thank the SITC members who work tirelessly to advance the science and improve the lives of cancer patients, SITC will provide members with a substantial discount on processing fees for all accepted JITC articles.

 
Become a SITC Member Today!

JITC also offers waivers for the APC (100% discount of the APC) where all authors are based in low-income countries (see policy). Requests for waivers must be made prior to submission. For additional information regarding these discounts, as well as institutional arrangements, view the journal's APC policy. Additional questions may be directed to JITCEditor@sitcancer.org.
0 comments
1 view

Permalink