JITC Digest December 2025

By JITC Publications posted 12-17-2025 13:24

  

INSIDE THIS ISSUE:  

Letter from the Editor| JITC  Editor Picks|Popular Archive Articles

Letter from the Editor

Hello  JITC
  Readers,
 

The recent award of the Nobel Prize in Physiology or Medicine to Mary Brunkow, Fred Ramdsell and Shimon Sakaguchi (which I watched on a LinkedIn broadcast) highlighted for me the importance of fundamental research. This goes back to the spontaneous mutation observed by William and Liane Russell in male mice at the Oak Ridge National Laboratory in eastern Tennessee that had previously been part of the Manhattan Project in 1943. These mice were continuously bred and maintained for 40 years, recognizing their importance and waiting for modern cellular immunology and molecular biology to advance sufficiently to converge on the transcription factor FoxP3 as the central defect. Its identification was the first X-linked gene in mice. This as well was found with a variety of mutations in FoxP3 associated with the human IPEX (Immune Dysregulation, Polyendocrinopathy, Enteropathy, X-linked) syndrome. Interestingly, peripheral T regulatory cells (Tregs) only appeared in placental mammals to allow continued survival of the fetus, as shown in studies from the Alexander Rudensky group a decade ago. Now, working to capitalize on findings in mice, efforts to inhibit or ablate Tregs in patients continue apace without yet clear evidence of successful impact. The best data so far is the ability of FcR-enhanced antibodies to CTLA4, which ablate Tregs, as one of the mechanisms for their utility. And the need to overcome IL-2 gluttony of Tregs with high dose IL-2 administration in patients with melanoma. Emergent studies targeting CCR8, a receptor found on the most potent Tregs, are now in trials by many companies. Several companies are also now working to adoptively transfer expanded Tregs to limit autoimmune disease, which will have to compete with the incredible success of B cell ablation with now conventional CD19 CAR T cells. 

WIC Asia Tumor Immunotherapy Forum

Late in November, from the 28th to the 30th in Shanghai, the second WIC Asia meeting in this locale was carried out, chaired by Zhang Xiaoqing, Harry Ren, and Joe Yeong. There I presented an update on TIL therapy and the critical role of CD28 signaling necessary to allow full and sustained function of these cells following adoptive transfer. Bo Zhu from the Second Affiliated Hospital of Army Medical University presented on the major differences in the tumor microenvironment for metastases and how this impacted their ability to respond to immune checkpoint blockades (ICB). Yiwei Chu from Fudan University, a former fellow of Bernie Fox, spoke about the ability to identify B cells harboring Leucyl-tRNA synthetase, so-called LARS B cells, within tumors and their potential importance in response to ICBs. Joe Yeong from A*STAR Singapore presented his work on the critical need to adapt current technology with hematoxylin and eosin stains to identify using artificial intelligence, immune infiltration and location, a long-aspired need for the field. Sergio Quezada from University College London demonstrated the power of CRISPR screens to identify novel targets for immunotherapy by focusing on the tumor, identifying Mediator Complex Subunit 16, which regulates transcription in the nucleus. Triparna Sen from Ohio State University reported on the remarkable progress in small cell lung carcinoma, making it now an immunologic disease along with non-small cell lung carcinoma!

Highlighted Manuscripts

This month, in part prompted by the strength of our original research published papers, I would like to emphasize the author’s own writ as to the importance of their papers and how it adds to the body of knowledge in IO. This is a regular feature in our published papers and serves to enable broader understanding of the importance of their findings. For this month, original papers with fundamental focus on mechanisms of IO that involve Tregs directly or indirectly are featured.


Regards, 

Michael T. Lotze, MD
Editor-in-Chief
Journal for ImmunoTherapy of Cancer

JITC Editor Picks

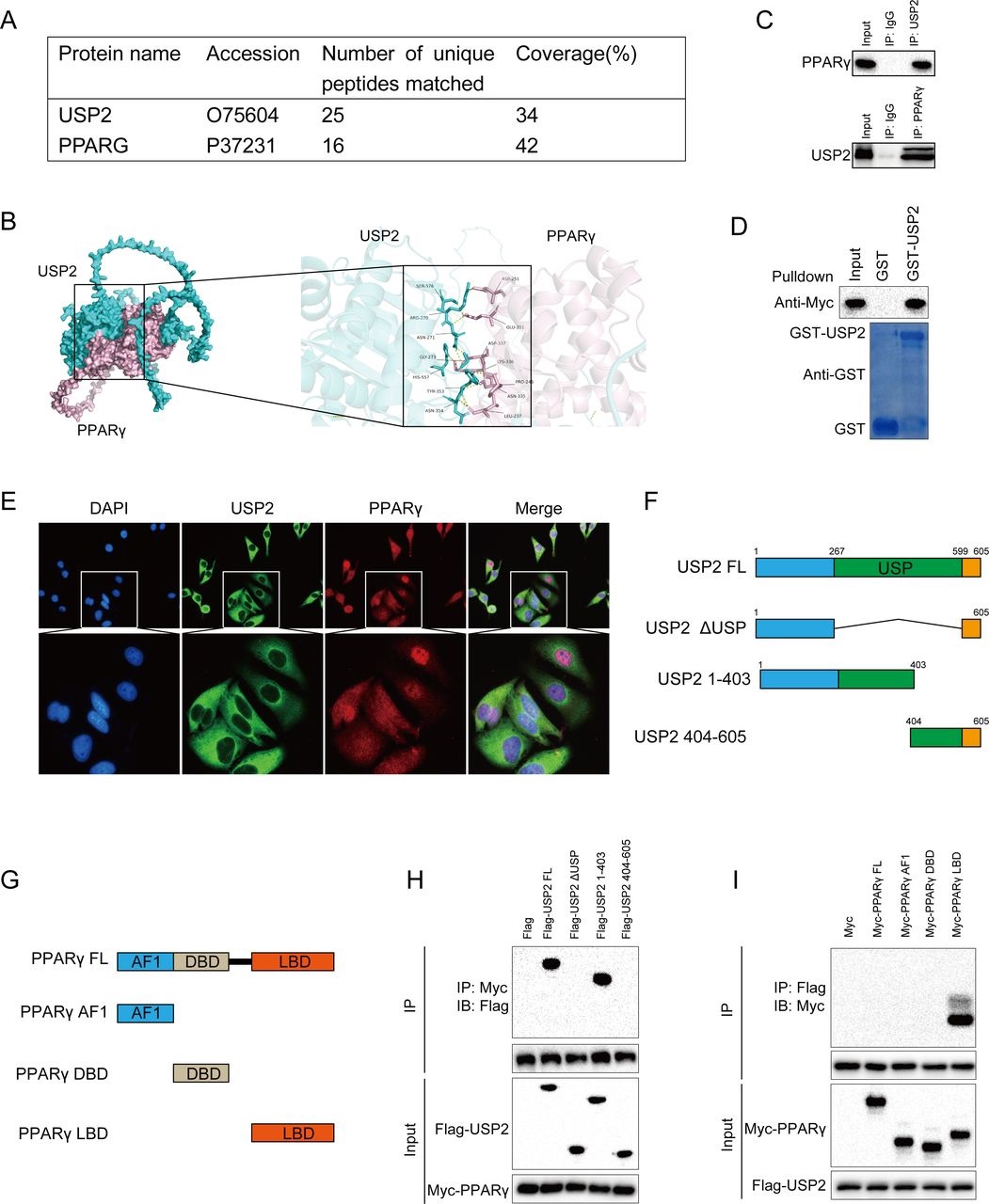
USP2-mediated PPARγ stabilization promotes hepatocellular carcinoma progression and M2 macrophage polarization via oleic acid

From the Authors – What This Study Adds:
  • High expression of USP2 in HCC was associated with the infiltration of M2 macrophage. USP2 promotes de novo synthesis of fatty acids and tumorigenesis by deubiquitinating peroxisome proliferator-activated receptor gamma in HCC. HCC cell-derived oleic acid promotes M2 macrophage polarization by enhancing the fatty acid oxidation of macrophages. Polarized M2 macrophages further secrete interleukin (IL)-10, which created an IL-10/STAT3/USP2 positive-feedback loop to activate USP2 expression continuously.

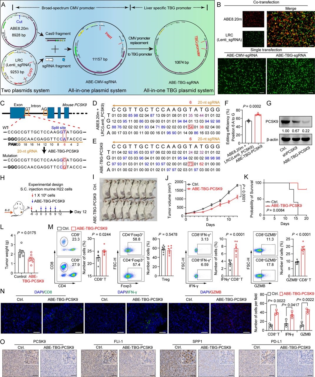
Blocking PCSK9 suppresses hepatocellular carcinoma immune escape by decreasing FLI1-mediated SPP1 and PD-L1 expression  

From the Authors – What This Study Adds:
  • Here, we uncovered the mechanism by which CD8+ T cells selectively kill PCSK9-deficient tumor cells. Results showed that PCSK9 knockout suppressed the expression of secreted phosphoprotein 1 (SPP1) and programmed death-ligand 1 (PD-L1) by repressing their co-transcription factor friend leukemia virus integration 1 (FLI1), thereby enhancing CD8+ T cell-mediated cytotoxicity. Furthermore, PCSK9 upregulated FLI1 expression through the neurogenic locus notch homolog protein 3 (NOTCH3) pathway. Additionally, we developed a hepatocyte-specific all-in-one adenine base editing with thyroxine-binding globulin promoter (ABE-TBG-PCSK9) base editor and identified parecoxib as an inhibitor of PCSK9; both strategies significantly reverse hepatocellular carcinoma (HCC) immune escape. Our study highlights the potential of PCSK9 as a promising target for anti-HCC immunotherapy and presents two effective strategies for PCSK9 inhibition.
  • The proportion of CD8+ T cells expressing IFN-γ and granzyme B (GZMB), and the ratio of cytotoxic CD8+ T lymphocytes/regulatory T (Treg) cells were significantly increased in PCSK9-KO H22 tumors (figure 1G,H and online supplemental figure S4). 

Neoadjuvant personalized viral vaccine prevents tumor relapse in checkpoint-resistant murine melanoma model

From the Authors – What This Study Adds:
  • This is the first study demonstrating the superior efficacy of a nAg-based vaccination as monotherapy in neoadjuvant over adjuvant setting, in the CPI-resistant preclinical model of B16F10, achieving the best therapeutic response and the highest rate of protection from relapse when it is combined with anti-programmed cell death protein 1 (PD1). Neoadjuvant vaccination, but not neoadjuvant anti-PD1 therapy alone, is able to generate durable immunity that protects mice from tumor recurrence and metastasis. This approach expands antigen-specific T cells with a memory phenotype that persist in the periphery long after surgical tumor removal and induces a high infiltration of CD8+ T cells into both the tumor and tumor-draining lymph nodes. These CD8+ T cells exhibit a less-exhausted, more “stem-like” phenotype, indicative of enhanced antitumor effector function. Together, these findings support the concept that neoadjuvant vaccination establishes a functional antitumor immune memory capable of providing long-term protection against tumor recurrence.
  • However, intratumoral Tregs were enriched in untreated mice with a significant reduction following vaccine administration (figure 4K).

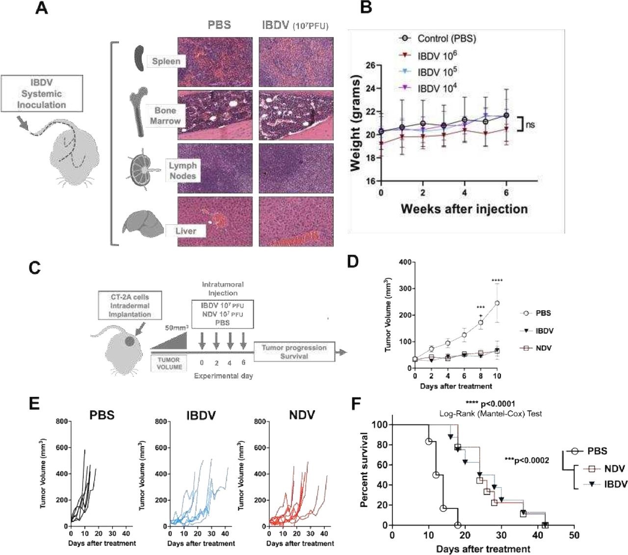
Infectious bursal disease virus (IBDV) as a novel oncolytic virotherapy in glioblastoma

From the Authors – What This Study Adds:

  • This study introduces infectious bursal disease virus (IBDV) as a novel oncolytic virotherapy for glioblastoma (GBM). IBDV effectively infects and replicates in patient-derived glioblastoma stem cells and murine GBM cells, inducing tumor cell death and immune activation. The virus synergizes with temozolomide (TMZ) to enhance cytotoxic effects and remodels the tumor microenvironment (TME) by reducing immunosuppressive cells, such as M2-like macrophages and regulatory T cells, while increasing cytotoxic CD8+T cells. These findings establish IBDV as a safe and potent virotherapy candidate.
  • This reduction in total CD4+T cells was associated with a decrease in immunosuppressive regulatory T cells (Treg) (figure 5F), rather than effector T cells (figure 5E). These findings suggest that IBDV breaks TME immunotolerance, facilitating cytotoxic T-cell functions, as defined by a higher CD8+T cell/Treg ratio after repeated doses of IBDV (figure 5G).

Popular Archive Articles

The selections below represent some of the most popular content published in JITC over the past two years. Explore additional thematic content in JITC 's Collections or access the rest of JITC 's archives for a look at all the journal has to offer.

Preclinical proof of concept for VivoVec, a lentiviral-based platform for in vivo CAR T-cell engineering (14 March 2023) 
RESEARCH

Expert consensus guidelines on management and best practices for tumor-infiltrating lymphocyte cell therapy (9 February 2024) 
POSITION ARTICLE AND GUIDELINES

Four-year clinical update and treatment switching-adjusted outcomes with first-line nivolumab plus ipilimumab with chemotherapy for metastatic non-small cell lung cancer in the CheckMate 9LA randomized trial  
(12 February 2023) 
RESEARCH

Eganelisib combined with immune checkpoint inhibitor therapy and chemotherapy in frontline metastatic triple-negative breast cancer triggers macrophage reprogramming, immune activation and extracellular matrix reorganization in the tumor microenvironment  (20 August 2024) 
RESEARCH 


Don’t Forget to Check Out These Other Great JITC Special Series:
Cancer Immunotherapy in Understudied Populations (2024-2025)
Computational Immuno-Oncology (2023-2025)
Liquid Biopsies (2022-2023)

APC Discounts

As a way to thank the SITC members who work tirelessly to advance the science and improve the lives of cancer patients, SITC members who are first, last, or corresponding authors on JITC articles at the time of acceptance will receive discounted Article Processing Charges (APCs) . This discount is applied post-acceptance, at which point a discount code is shared with the corresponding author. Learn more .

JITC also offers full waivers for the full APC (100% discount of the APC) where all authors are based in low-income countries (see policy). Requests for waivers must be made prior to submission. For additional information regarding these discounts, as well as institutional arrangements and editor/reviewer discounts, view the journal's APC policy . Additional questions may be directed to JITC Editor@sitcancer.org.

0 comments
6 views

Permalink